6n2+6p14 Красивая американская динако динако динамическая лысная машина Стерео LG279B

Вес товара: ~0.7 кг. Указан усредненный вес, который может отличаться от фактического. Не включен в цену, оплачивается при получении.
Описание товара
- Информация о товаре
- Фотографии
| Классификация цветов: | LG279B готовая формальное износ без трубки 69 Юань/Блок, LG279B завершенная плата с обратной установкой без трубки 69 Yuan/Block, LG279B готовый к износ с трубкой 279 Юань/Блок, LG279B закончил плату обратную монтажную трубку 279 Юань/Блок, 10K Push 20W Выходной бык 270 Юань/пара, Имитация Midodo R10-2 Выходной крупный рогатый скот 297 Юань/пара, 10K Push -Pull Output Cattle 276 Юань/Пара, Африканский кристалл 8K Push Bull 290 Юань/Пара, Red Bull Clat The Power Transformer 270 Yuan/Piece, Африканский кристалл 10K Push Bull 290 Юань/пара, Готовая машина 1160 Юань/Блок, 10K Push-Pull Ry-Type Выходной трансформатор 240 Юань/Пара, LG279B не содержит никаких компонентов пустая плата 22 Yuan/Block |
Заявление: Могут быть различия в параметрах бренда внешнего вида и компонентов различных партий продуктов, и изображения предназначены только для справки.Для тех, кого запрашивают, пожалуйста, свяжитесь с обслуживанием клиентов перед съемкой.Это считается признаниемСущность
6n2+6p14 Красивая американская динако динако динамическая лысная машина Стерео LG279B
Динако Лиангейна толкает линию желчной сыворотки.
Хорошо известный американский аудио DynaCo (Therbao) желчный пузырь известен, и неизвестно играть в желчный пузырь.
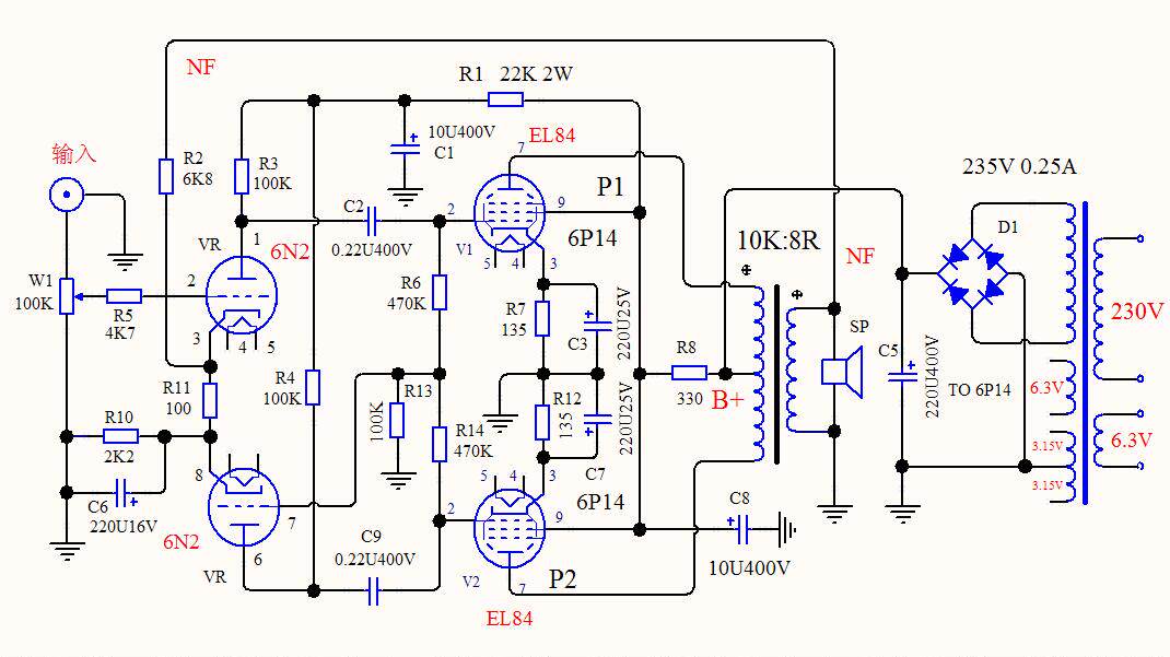
Линия родословной Dynaco 6P14, 6N2 Электронные трубы помещают в выход, а электронная трубка 6P14 пропагандируется. На плате предназначены шесть электронных трубок для облегчения установки.
Схема Dynaco классическая и продуманная.Лампа 6Н2 играет две роли: это и усилитель напряжения, и автоматический балансный фазоинвертор, а резистор 6,8К — завершающий штрих. Этот резистор является не только резистором катодного смещения 6N2, но также образует хвостовую часть инверторного каскада с вторичной обмоткой выходного трансформатора. Это также резистор отрицательной обратной связи контура!Выполнение трех работ в одном корпусе не только экономит детали, но и снижает дополнительный шум и коробление деталей.
Уровень мощности принимает стандартную структуру, выходная мощность может достигать 10 Вт, а качество звука превосходно!
Следующие чертежи предназначены только для справки, и доска улучшилась.ПересечениеПересечениеПересечениеПересечение
Тел: 13400611789
Плата амплификации должна быть выполнена с помощью источника питания и трансформатора. Питание отфильтровывается с помощью CRC, и вся машина S/N может составлять до -107db Буть (абсолютно остаточное напряжение шума 160uv) такой низкий нижний шум - это в основном плотные уши.Если вы используете индуктивную фильтрацию, чтобы проверить обледенение на торте.
Изысканная двойная стеклянная волокна FR4, размер доски 148×91 мм, толщиной 2 мм.Такие параметры, как сопротивление, конденсаторы, напряжение, порты и другие параметры, отмечены на плате.Пока проводка является правильной и успешной, это ярлык для успеха.
Конструкция компонентного расстояния стопы, стопы сиденья трубки и размер отверстия для ног является разумным, подходит для размера сопротивления и емкости.Электронные сиденья трубки используются во вторичном дизайне. Блокирующие элементы могут быть сварены вдвойне.
Электронные сиденья трубки спроектированы с круглыми отверстиями и плоскими отверстиями для ног. Плоские отверстия для ног легко следовать и не протекают олово, чем круглые отверстия для ног. Это подходит для различных линий DIY с электронными трубками.
Оснащенные серебряными сиденьями керамической трубки, импортированной домашней точкой пятью металлическими пленками, японским Nikon, Ruby и другими электролитическими компонентами, немецкие разъемы емкости Wima Weimar и другие компоненты.
Блокирующие компоненты представляют собой двухсторонние символы, которые могут быть собраны с обеих сторон, а трубка может быть подвергнута воздействию установки.Примечание: трубка должна быть собрана в соответствии с персонажем.
Идентификация порта включенной панели является подробной, входной, выходной, обратной связи, источника питания, выходного трансформатора, порта обратной связи катода, нити и других меток и т. Д. Проводка сборки проста и не сложна.
Примечание: P1 и P3 на борту - верхняя трубка, P2 и P4 - нижняя трубка.Объемный потенциометр и источник питания не на доске, и их нужно собирать отдельно.Вторичный трансформатор должен быть заземлен, а фаза выходного трансформатора не может быть принята.
Схема Дополнительное описание:
Один из них: отрицательное сопротивление обратной связи большой кольцевой дороги подключено к выходу динамика, а выходной конец 0 должен быть заземлен.
Два: этот метод вывода линии является стандартным методом подключения, а не методом управления тремя уровнями.
ТРИ: Для подавления и устранения звука связи вы можете добавить сбалансированный резистор в нити или попробовать его в земле в конце филамента.
LG279B Пустая тарелка22 Юань/Блок
Готовая плата LG279B не включает трубную сборку.69 юань/кусок
Готовая плата LG279B не включает обратную установку ламп69 юань/кусок Электронная трубка может быть выставлена.
Готовая плата LG279B, включая формальную сборку электронных ламп.279 Юань/Блок
Готовая плата LG279B включает обратный монтаж электронных ламп.279 Юань/Блок Электронная трубка может быть выставлена.
Иллюстрированные: компоненты на готовой плате отличаются из -за различной партии сборки, а типы, бренды, модели и параметры спецификации, используемые в некоторых компонентах, будут немного разными.Некоторые компоненты на плате -вторая разборка, а обнаружение готовой платы продается нормально.





配套 的 --------- 10K 推挽 20W 输出 变压器 6V6、6P6P 、 6p3p 、 6p14、6p1 等 管 用 用 用 用 用 用 用 用 用
https://item.taobao.com/item.htm?spm=a1z10.5-c.w4002-2105892575.55dc4f07ujbfro&id=576127772811
Церон песня 6V6, 6p6p, 6p3p, 6p14, 6p1 и другие электронные трубы с толканием выходных трансформаторов 20 Вт: модель LG EI66-340.
Импортированное железное ядро ei66, толщина кремниевого стального листа 0,35 мм, ширина 22 мм, сложенные 36 мм, железные ядра один за другим, высококачественные нейлоновые линии, тихоокеанская тихоокеанская высокая качественная обертка, вертикальная установка, левая крышка скота.Входной импеданс составляет 10K, а выход 4/8 евро имеет гиперлинейный разъем. Он использует 5 слоев и 10 секций для замораживания процесса, чтобы минимизировать утечку и распределенные конденсаторы.
Количество индуктивности превышает 25H-40H (измерение 1V100 Гц), утечка составляет менее 15 мм / ч (измерение 1 в100 Гц), распределенная емкость составляет 560 пенсов (измерение 15 кГц), первичное сопротивление медной DC составляет 330 евро, а второстепенное сопротивление меди составляет 0,3 евро.
Экранированная оболочка составляет стальную пластинку высокого качества 0,8 мм, весит 1,09 кг/размер, 135 Юань/Размер 270 Юань/Право.
Super Linear Push 8k/4 евро 8 евро выходные трансформатор имитация мультиэлектронная трубка US Multi-Electronic Tube R10-2
https://item.taobao.com/item.htm?spm=a1z10.5-c.w4002-2105892575.20.55dc4f07ujbfro&id=537755148667 297 Юань/пара за пару
10K Push -Pull Outlust Transformers 6V6, 6p6p, 6p3p, 6p14 и другие электронные трубы, такие как Z11 Iron Core Red Bullhttps://item.taobao.com/item.htm?spm=a1z10.5-c.w4002-2105892575.38.55dc4f07ujbfro&id=579572003422 276 Юань/пара
Lu ge pt-12 6p14/6p3p 10k 18w-выходное трансформатор машины.
https://item.taobao.com/item.htm?spm=a1z10.5-c.w4002-2105892575.55dc4f07ujbfro&id=547724381180 Британский кронштейн 170 юань/пара
Ам -кристально -государственный железный ядро 8k/10K push -plul
https://item.taobao.com/item.htm?spm=a1z10.5-c.w4002-2105892575.14.55dc4f07ujbfro&id=564436256282
10K:4Ω/8Ω Двухтактный выходной трансформатор R-типа мощностью 20 Вт цена:240 Юань/пара
https://item.taobao.com/item.htm?ft=t&id=893736666322&spm=a21dvs.23580594.0.0.1d292c1baKs5Fd

Red Bull Clip фиксированный трансформатор мощности 270 юань/кусок


Dynaco Dynaco был старым производителем звука, родившимся в конце 1950 -х годов. Самое раннее оборудование E -Tube началось с электронного оборудования.Во время расцвета вакуумной трубы Dynaco когда -то запустил на переднюю сцену SCA35, Stereo30 и Stereo70, которые стали дизайнерским фондом серии продуктов после Dynaco.После 1966 года транзистор стал модным вещью, и Dynaco пришлось запустить пост SCA80 и Stereo120, чтобы удовлетворить рынок. Я не ожидал, что в будущем я не ожидал, что в будущем станут без воздушных травм компании.После этого Dynaco было легко вручить, но традиционный богатый"Галстук"Стиль звука не изменился.Хотя продукты Dynaco в настоящее время используют современные производственные технологии, они по -прежнему настаивают на том, чтобы использовать свой традиционный дизайн линии.Кроме того, они также настаивают на реальном, а не дорогостоящем гражданском маршруте, используют внутренний дизайн как можно больше и не тратят больше по внешнему виду.Хотя темное шасси незаметное, это простой и хороший продукт в глазах пешеходов.
Перекрывающая плата фильтров: https://item.taobao.com/item.htm?&id=533819550516&_u=l1fv9msd77a
https://trade.taobao.com/trade/detail/tradeSnap.htm?spm=a1z09.1.0.0.606636064gV86j&tradeID=829704512380675650&snapShot=true
Осушительность: Https://item.taobao.com/item.htm?&трассировкаlogww=ltckbburlhttps://item.taobao.com/item.htm?spm=a1z10.3-c-s.w4002-22670538390.9.2852457a7brnWt&id=7810247514
https://item.taobao.com/item.htm?spm=a1z10.3-c-s.w4002-22670538390.9.2852457a7brnWt&id=7810247514
Готовая машина показана ниже















