Имитация британского аудиофакса X10D, ламповый буферный предусилитель 6DJ8/6N11, модифицированный сладкий и натуральный JCDQ28A

Вес товара: ~0.7 кг. Указан усредненный вес, который может отличаться от фактического. Не включен в цену, оплачивается при получении.
Описание товара
- Информация о товаре
- Фотографии
| Классификация цветов: | JCDQ28A с готовой платой отечественного производства 6N11 189 юаней/шт., Пустая доска JCDQ28A 16,5 юаней/шт., JCDQ28A с импортной подержанной готовой платой 6DJ8 298 юаней/шт., Готовая плата JCDQ28A без электронной трубки 95 юаней/шт., Соответствующий трансформатор JCDQ28A 69 юаней/шт., Готовая машина на 220 В по индивидуальному заказу стоит 500 юаней за единицу. |
Заявление: Могут быть различия в параметрах бренда внешнего вида и компонентов различных партий продуктов, и изображения предназначены только для справки.Для тех, кого запрашивают, пожалуйста, свяжитесь с обслуживанием клиентов перед съемкой.Это считается признаниемСущность
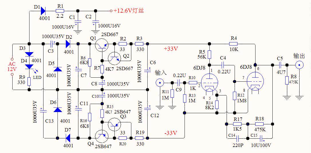
JCDQ28A — это модифицированная версия британского предусилителя буфера аудиофакса X10-D: размер соответствует 1:1 клону реального устройства, а источник питания улучшен.Оригинальная машина использует один комплект источника питания переменного тока напряжением 12 В, который усиливается до±Постоянное напряжение 30 В используется для электронных ламп, а также обеспечивает питание двух нитей электронных ламп. В этом устройстве используются два независимых источника питания для эффективного улучшения эффекта и раскрытия потенциала.Эта часть была улучшена до двухпанельной, что снова улучшает эффект.
Следующая цепная схема предназначена только для справки
Изысканная двухсторонняя плата из стекловолокна FR4, высококачественная печатная плата с погружением в золото.Толщина пластины 2 мм, толстую пластину нелегко деформировать, размер: 178.×65 мм.
ВЕЛИКОБРИТАНИЯ.“X10-D”Audiofax — продукт, выпущенный в середине 1990-х годов. Он имеет отличные звуковые эффекты и вызвал настоящий ажиотаж после выхода на рынок.Его функция и преимущества заключаются в следующем: подключение его к VCD, CD, DVD, оптическому приводу и другим источникам цифрового звука и усилителям мощности может значительно снизить“Цифровой вкус”и“Хрустальный звук”, Сделайте весь набор аудиосистем со сладким и естественным“Галстук”, Энтузиасты Гонконга называют это“Свинья”, новая цена составляет почти 2000 юаней.Поскольку их функции расположены после компакт-диска и перед усилителем мощности, их чаще всего рассматривают как часть предварительного усилителя, который также называют предусилителем без усиления (без усиления).
“X10-D”Аудио -факс Индекс: 0,008 % искажения (10 Гц ~ 100 кГц), частый звук: 10 Гц ~ 100 кГц (±0,2 дБ), выходное сопротивление: 200 Ом, без усиления, входные и выходные сигналы 1:1, используйте два 6DJ8 (6DJ8).
“X10-D”В конструкции аудиофакса есть три уникальных и гениальных аспекта:
1: На выходе используется глубокая отрицательная обратная связь с низким уровнем искажений.
2: Дизайнер умело использовал 6922 (6DJ8), чтобы обеспечить хорошую линейность и рабочее состояние при напряжении экрана всего 50 В, низковольтный источник питания.±30 В питания может значительно продлить срок службы желчного протока и увеличить отношение сигнала и noise.
3: Источник питания и источник питания, во втором усилительном усилительном сопротивлении и емкости усилителя и емкость Большой объем с высокой устойчивой компонентами.
Имитационная продукция, производимая нашей компанией, лучше, чем компоненты, используемые на оригинальной фабрике, с точки зрения материалов печатных плат, резисторов, конденсаторов фильтров, конденсаторов связи, ламповых розеток и других компонентов.Выбраны импортные бывшие в употреблении электронные лампы, электролиз повышающего фильтра изготовлен компанией Nissan, фильтр накаливания - золотой электролитический TEAPO, соединительный конденсатор - шведская разновидность EVOX и немецкая WIMA, посеребренное керамическое сиденье электронной трубки (лучше, чем оригинальное пластиковое сиденье трубки), японский высокоточный резистор KOA 1/4 Вт, качество звука и эффект лучше, чем у оригинального завода.
JCDQ28A с отечественной готовой платой 6N11189 Юань/Блок
JCDQ28A с импортной подержанной готовой платой 6DJ8298 Юань/Блок
Готовая плата JCDQ28A не оснащена электронными лампами.95 юань/кусок
Пустая плата JCDQ28A16,5 юаней/блок
Особенности платы: двойная панель, толщина платы 2 мм, 72 мм.μмедная фольга толщиной м. 9-контактный держатель трубки предназначен как для плоских, так и для круглых отверстий.Плоское отверстие для штифта подходит для универсальных держателей трубок, а круглое отверстие для штифта подходит для держателей трубок из высококачественного тефлона CMC или держателей трубок из керамического бакелита.
Примечание: 2 шт. 6DJ8 являются подержанными в разобранном виде. Компоненты готовой платы различаются из-за разных партий сборки. Типы, марки, модели и характеристики некоторых компонентов будут немного отличаться. Компоненты и параметры, собранные на полученной плате, имеют преимущественную силу!Некоторые компоненты на печатной плате представляют собой бывшие в употреблении разобранные изделия, а готовые платы обычно продаются после тестирования.


Существуют также соответствующие силовые трансформаторы:


Аудио силовой трансформатор 28В+28В+13В с обмоткой подержанного железного сердечника Z11.
Эмалированный провод из бескислородной меди, высококачественный железный сердечник Z11, отверстия для крепления седельного зажима трансформатора, хорошие материалы, отличное качество изготовления, небольшой перегрев трансформатора и отсутствие вибрации.
Размер ядра: 57×50×35 мм, ширина язычка 19 мм, толщина пакета 35 мм, вытянуты высококачественные медные провода, а процесс замачивания воском защищает сердечник и пакет проводов.Вес около 0,54 кг.
Вход переменного тока 220 В, две линии.Выводит три набора напряжений, три независимые обмотки и шесть выводов.Среди них два двойных провода на 28 В намотаны параллельно.Напряжение указано на трансформаторе для облегчения идентификации и использования.
запустить 0~28В 0,2А, 0~28В 0,2А, переменный ток 0~13В 0,5а,
69 Юань/Кусок.
*************************************
Есть также больше плат ламповых буферов.https://xmcsjcdq.taobao.com/search.htm?ordettype=hotsell_desc&viewType=grid&keyword=X10-D&lowPrice=&highPrice=








