TDA7293 Комплект для усилителей TDA7293 Параллельный большой 200 -Вт басовый усилитель пистолета DIY

Вес товара: ~0.7 кг. Указан усредненный вес, который может отличаться от фактического. Не включен в цену, оплачивается при получении.
Описание товара
- Одиночная пустая доска
- Одиночный комплект деталей (7393 чип)
- Полный набор одноплатных деталей (включая чип 7293)
- Информация о товаре
- Фотографии
| Цвет: | Одиночная пустая доска, Одиночный комплект деталей (7393 чип), Полный набор одноплатных деталей (включая чип 7293) |







Примечание. Этот продукт представляет собой комплект моноусилителя (без чипа 7293), который необходимо сваривать самостоятельно.
TDA7293X2 Технические характеристики POWER AMP
1. Аудио вход: одноканальный аудиосигнальный ввод;
2. Вывод аудио: аудио -вывод 200 Вт одноканального;
3. Принцип схемы: 2 TDA7293 Параллельный выход;
4. Работое напряжение: DC+-30 В ---+-40 В;
5. Входной импеданс: 22K OHM Выходной импеданс: 2-8 Ом
6. PCB Спецификация: FR4 42x90x1,6 мм
TDA7293 Параллельная одноканальная таблица материалов с усилителем 200 Вт.
Парабративно IC TDA7293 2 ШТ-----¥26,00
1/4W Резистор 22К 6 шт -----¥0,20
1/4W Сопротивление 10K 1 шт -----¥0,10
1/4W Резистор 680 Ом 2 шт. -----¥0,20
1W Резистор 2,2 Ом 1 шт -----¥0,10
100 PF емкость 2 шт. -----¥0,10
10 Конденсатор ПФ 1 шт -----¥0,10
IN4148 1 шт -----¥0,10
50V 47UF емкость 1 шт. -----¥1,60
50V 22UF емкость 2 шт ----- ¥1,60
50 В 1000 UF 2 шт ----- ¥5,60
100NF 100 В емкость 4 шт ----- ¥1,20
1UF пленка wima. 1 шт ----- ¥2,50
2 -бит -проводной терминал 2 шт -----¥0,80
3 -бит -проводной терминал 1 шт. -----¥0,60
Переплата 42x90x1,6 мм 1 шт.-----¥8,00
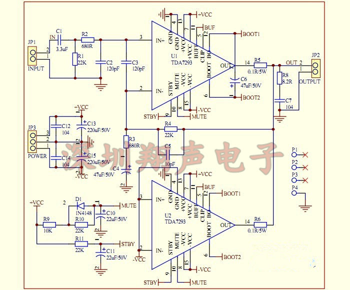
Описание принципа схемы и меры предосторожности:
1.C6 и C7 являются источником питания, конденсаторов. Как правило, значение составляет 100 НФ, то есть 0,1 UF.
2.c8, C9 -это электролитический конденсатор с большой способностью на линейной плате, который должен иметь возможность предоставлять большие токи в одно мгновение. Он оказывает большое влияние на звук. Рекомендуется использовать 1000 UF или более (В целях экономии большинство продавцов на Таобао выбирают для этого конденсатора очень маленькие конденсаторы, жертвуя качеством звука TDA7293, но вы можете убедиться в этом сами. )
3. R5, R6, R7 (C11, C12) образуют цепь отключения звука. Величина емкости и сопротивления определяет продолжительность времени отключения звука и не влияет на качество звука.
4.C13, R8 Composition“Сеть Rabel”Роль стабильной схемы.
5. Два резистора R3 и R4 определяют коэффициент усиления схемы, то есть коэффициент усиления. Значение равно R4/R3+1. Различные комбинации оказывают большее влияние на звук. Здесь выбираем 22К и 680Р.
6.C5, C5A является конденсатором обратной связи. Бренд и емкость оказывают значительное влияние на ориентацию звука цепи. Как правило, значение составляет от 10 мк -100 UF, а значение этого офиса составляет 47 UF.
7.R1 формирует сопротивление земли TDA7293, а также определяет входное сопротивление схемы, которое может составлять 18К--33К. Значение зависит от выходного сопротивления спереди.
8.C2 используется для сверхвысокочастотных ингредиентов в сигналах ослабления, что способствует увеличению стабильности схемы. Значение может быть между 100P--470P, а значение здесь составляет 100p.
9. Выбор входной емкости, бренд и емкость оказывают небольшое влияние на ориентацию звука цепи.
Ниже приведено место, которое улучшилось на стандартной линии, которая отличается от доски усилителей, продаваемой другими продавцами!
A. Увеличьте r2, c3, низкопроходную сеть, фильтруйте высокочастотные шумовые ингредиенты, сделайте фон тише и выделите детали музыки.
B. Увеличьте емкость компенсации C3 и улучшить полосу частоты средней частоты звука. Диапазон значения может быть между 100 п.-220p, а значение этого места составляет 100p.
C. Добавлен конденсатор C4. C4 подключается параллельно резистору обратной связи для улучшения тона, устранения перерегулирования, увеличения сопротивления прослушиванию и для того, чтобы вы не уставали слушать в течение длительного времени. Стоимость здесь 10р.
D, увеличить R9, R10 -резистор, разрядные конденсаторы на плате. Если конденсатор на плате не разряжается, его легко сжигать 7293!
Основы установки: После установки всех компонентов при установке радиатора необходимо добавить изоляционный лист.Необходимо измерить, соединена ли металлическая часть на TDA7293 с радиатором. Перед тестированием питания в TDA7293 необходимо добавить масло для рассеивания тепла, чтобы обеспечить хороший контакт с радиатором.
При проводке+40V соединяет положительный источник питания, GND -это проволока заземления, -40V соединяет источник питания, а выход -это положительное подключение к рогу отрицательное соединение GND GND IN — входной сигнал.GND — земля сигнала.Примечание.Неправильное подключение проводов может привести к непоправимому повреждению!
В продаже также есть соответствующая плата защиты динамика. Нажмите на картинку ниже, чтобы войти в цепочку соединений.






