- Таобао
- Техника
- Электроника
- Прочие электронные компоненты
- 590017532411
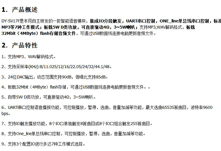
DY-SV17F Voice Play Module 4MB Flash

Цена: 265руб. (¥11.5)
Артикул: 590017532411
Вес товара: ~0.7 кг. Указан усредненный вес, который может отличаться от фактического. Не включен в цену, оплачивается при получении.
Описание товараPHA+PGRpdiBkYXRhLWlkPSJkdW9tYWlfZmVubGVpXzFfNzAwMzZfMSI+PHRhYmxlIGJhY2tncm91bmQ9Imh0dHBzOi8vaW1nLmFsaWNkbi5jb20vaW1nZXh0cmEvaTEvMTI3NjIwOTAvTzFDTjAxUmdXWExnMVJKR1BJbkJpVkNfISExMjc2MjA5MC5qcGciIGJvcmRlcj0iMCIgY2VsbHBhZGRpbmc9IjAiIGNlbGxzcGFjaW5nPSIwIiBzdHlsZT0ibWFyZ2luOiAwIGF1dG87Zm9udC1zaXplOiAxMi4wcHg7Zm9udC1mYW1pbHk6IOW+rui9r+mbhem7kTtiYWNrZ3JvdW5kLWNvbG9yOiAjYzIwMDFiO2JhY2tncm91bmQtcmVwZWF0OiBuby1yZXBlYXQ7YmFja2dyb3VuZC1wb3NpdGlvbjogYm90dG9tIGNlbnRlcjtoZWlnaHQ6IDM1MC4wcHg7IiB3aWR0aD0iNzUwIj48dHI+PHRkIGFsaWduPSJjZW50ZXIiIHZhbGlnbj0idG9wIj48dGFibGUgYm9yZGVyPSIwIiBjZWxscGFkZGluZz0iMCIgY2VsbHNwYWNpbmc9IjAiIHN0eWxlPSJtYXJnaW46IDEwLjBweCAwO2JhY2tncm91bmQtcG9zaXRpb246IGNlbnRlcjtiYWNrZ3JvdW5kLXJlcGVhdDogbm8tcmVwZWF0OyIgd2lkdGg9Ijk4JSI+PHRyPjx0ZCBhbGlnbj0iY2VudGVyIiBzdHlsZT0iaGVpZ2h0OiA0OC4wcHg7Y29sb3I6ICNmZmQ4MDE7IiB2YWxpZ249InRvcCI+PHNwYW4gc3R5bGU9ImZvbnQtc2l6ZTogMjAuMHB4O2Rpc3BsYXk6IGJsb2NrO2xpbmUtaGVpZ2h0OiA0OC4wcHg7Ij7Qn9C+0L/Rg9C70Y/RgNC90LDRjyDQtNC10YLRgdC60LDRjyDQutC70LDRgdGB0LjRhNC40LrQsNGG0LjRjzwvc3Bhbj48L3RkPjwvdHI+PHRyPjx0ZCB2YWxpZ249InRvcCI+PHRhYmxlIGJvcmRlcj0iMCIgY2VsbHBhZGRpbmc9IjAiIGNlbGxzcGFjaW5nPSIwIiB3aWR0aD0iOTklIj48dHI+PHRkIGFsaWduPSJjZW50ZXIiIHJvd3NwYW49IjkiIHZhbGlnbj0iYm90dG9tIiB3aWR0aD0iMjAiPiZhbXA7bmJzcDs8L3RkPjx0ZCBhbGlnbj0iY2VudGVyIiBoZWlnaHQ9IjM2IiBzdHlsZT0iY29sb3I6ICNmZmQ4MDE7Zm9udC1zaXplOiAxNS4wcHg7YmFja2dyb3VuZC1wb3NpdGlvbjogY2VudGVyO2JhY2tncm91bmQtcmVwZWF0OiBuby1yZXBlYXQ7IiB2YWxpZ249Im1pZGRsZSIgd2lkdGg9IjEyMSI+PHNwYW4+0K3Qu9C10LrRgtGA0L7QvdC90YvQuSDQutC+0LzQv9C+0L3QtdC90YI8L3NwYW4+PC90ZD48dGQgYWxpZ249ImNlbnRlciIgcm93c3Bhbj0iOSIgdmFsaWduPSJib3R0b20iIHdpZHRoPSI3Ij4mYW1wO25ic3A7PC90ZD48dGQgYWxpZ249ImNlbnRlciIgaGVpZ2h0PSIzNiIgc3R5bGU9ImNvbG9yOiAjZmZkODAxO2ZvbnQtc2l6ZTogMTUuMHB4O2JhY2tncm91bmQtcG9zaXRpb246IGNlbnRlcjtiYWNrZ3JvdW5kLXJlcGVhdDogbm8tcmVwZWF0OyIgdmFsaWduPSJtaWRkbGUiIHdpZHRoPSIxMjEiPjxzcGFuPtCY0L3RgdGC0YDRg9C80LXQvdGC0Ysv0LDQutGB0LXRgdGB0YPQsNGA0Ys8L3NwYW4+PC90ZD48dGQgYWxpZ249ImNlbnRlciIgcm93c3Bhbj0iOSIgdmFsaWduPSJib3R0b20iIHdpZHRoPSI3Ij4mYW1wO25ic3A7PC90ZD48dGQgYWxpZ249ImNlbnRlciIgaGVpZ2h0PSIzNiIgc3R5bGU9ImNvbG9yOiAjZmZkODAxO2ZvbnQtc2l6ZTogMTUuMHB4O2JhY2tncm91bmQtcG9zaXRpb246IGNlbnRlcjtiYWNrZ3JvdW5kLXJlcGVhdDogbm8tcmVwZWF0OyIgdmFsaWduPSJtaWRkbGUiIHdpZHRoPSIxMjEiPjxzcGFuPtCU0L7RgdC60LAg0LTQu9GPINGA0LDQt9GA0LDQsdC+0YLQutC4L9C80L7QtNGD0LvRjC/QutC+0LzQv9C70LXQutGCPC9zcGFuPjwvdGQ+PHRkIGFsaWduPSJjZW50ZXIiIHJvd3NwYW49IjkiIHZhbGlnbj0iYm90dG9tIiB3aWR0aD0iNyI+JmFtcDtuYnNwOzwvdGQ+PHRkIGFsaWduPSJjZW50ZXIiIGhlaWdodD0iMzYiIHN0eWxlPSJjb2xvcjogI2ZmZDgwMTtmb250LXNpemU6IDE1LjBweDtiYWNrZ3JvdW5kLXBvc2l0aW9uOiBjZW50ZXI7YmFja2dyb3VuZC1yZXBlYXQ6IG5vLXJlcGVhdDsiIHZhbGlnbj0ibWlkZGxlIiB3aWR0aD0iMTIxIj48c3Bhbj7QlNGA0YPQs9C40LUg0Y3Qu9C10LrRgtGA0L7QvdC90YvQtSDQv9GA0L7QtNGD0LrRgtGLPC9zcGFuPjwvdGQ+PHRkIGFsaWduPSJjZW50ZXIiIHJvd3NwYW49IjkiIHZhbGlnbj0iYm90dG9tIiB3aWR0aD0iMTAiPiZhbXA7bmJzcDs8L3RkPjwvdHI+PHRyPjx0ZCBhbGlnbj0iY2VudGVyIiBoZWlnaHQ9IjMwIiBzdHlsZT0iZm9udC1zaXplOiAxMi4wcHg7IiB2YWxpZ249Im1pZGRsZSIgd2lkdGg9IjEyMSI+PGEgaHJlZj0iaHR0cHM6Ly9kaWFuemkudGFvYmFvLmNvbS9jYXRlZ29yeS0xNDA0NTYwMDguaHRtP3NwbT0yMDEzLjEuMC4wLjVjMWQyYWVhbkhyMkJ3JmFtcDtzZWFyY2g9eSZhbXA7Y2F0TmFtZT0lRDAlQkUlQzYlQUMlMkZJQyUyRiVCNSVBNSVDNiVBQyVCQiVGQSIgbmFtZT0iZ3JvdXBjaGlsZF8xXzEiIHN0eWxlPSJoZWlnaHQ6IDE0LjBweDttYXJnaW46IDUuMHB4IDA7cGFkZGluZzogMC4wcHggOC4wcHg7Y29sb3I6ICNmZmZmZmY7dGV4dC1kZWNvcmF0aW9uOiBub25lOyIgdGFyZ2V0PSJfYmxhbmsiPtCn0LjQvy/QvtC00LjQvSDRh9C40L8gLdC80LDRiNC40L3QsDwvYT48L3RkPjx0ZCBhbGlnbj0iY2VudGVyIiBoZWlnaHQ9IjMwIiBzdHlsZT0iZm9udC1zaXplOiAxMi4wcHg7IiB2YWxpZ249Im1pZGRsZSIgd2lkdGg9IjEyMSI+PGEgaHJlZj0iaHR0cHM6Ly9kaWFuemkudGFvYmFvLmNvbS9jYXRlZ29yeS0xNDA0NTY3MDIuaHRtP3NwbT1hMXoxMC41LWMtcy53NDAxMC0xODQ3MTMxMjM4OC44LjY1ZTc3ZjFhdExDSG9UJmFtcDtzZWFyY2g9eSZhbXA7Y2F0TmFtZT0lQjUlRTclRDclRDMlQjklQTQlQkUlREYlMkYlQjUlRTclQzAlRDMlQ0MlRkElQkElQjglQ0UlRkQlQ0IlQkYjYmQiIG5hbWU9Imdyb3VwY2hpbGRfMl8xIiBzdHlsZT0iaGVpZ2h0OiAxNC4wcHg7bWFyZ2luOiA1LjBweCAwO3BhZGRpbmc6IDAuMHB4IDguMHB4O2NvbG9yOiAjZmZmZmZmO3RleHQtZGVjb3JhdGlvbjogbm9uZTsiIHRhcmdldD0iX2JsYW5rIj7QrdC70LXQutGC0YDQuNGH0LXRgdC60LjQuSDQv9Cw0Y/Qu9GM0L3Ri9C5INC20LXQu9C10LfQvi/Rg9C90LjQstC10YDRgdCw0LvRjNC90YvQuSDRgdGH0LXRgtGH0LjQui/RgdCy0LDRgNC90LDRjyDQv9GA0L7QstC+0LvQvtC60LA8L2E+PC90ZD48dGQgYWxpZ249ImNlbnRlciIgaGVpZ2h0PSIzMCIgc3R5bGU9ImZvbnQtc2l6ZTogMTIuMHB4OyIgdmFsaWduPSJtaWRkbGUiIHdpZHRoPSIxMjEiPjxhIGhyZWY9Imh0dHBzOi8vZGlhbnppLnRhb2Jhby5jb20vY2F0ZWdvcnktMTI3NDA2NDIzOS5odG0/c3BtPWExejEwLjUtYy1zLjAuMC4yN2MxOGM4YVBwdldaQyZhbXA7c2VhcmNoPXkmYW1wO2NhdE5hbWU9RElZJUNDJUQ3JUJDJUZFJTJGJUM5JUEyJUJDJUZFIiBuYW1lPSJncm91cGNoaWxkXzNfMSIgc3R5bGU9ImhlaWdodDogMTQuMHB4O21hcmdpbjogNS4wcHggMDtwYWRkaW5nOiAwLjBweCA4LjBweDtjb2xvcjogI2ZmZmZmZjt0ZXh0LWRlY29yYXRpb246IG5vbmU7IiB0YXJnZXQ9Il9ibGFuayI+0K3Qu9C10LrRgtGA0L7QvdC90YvQuSDQutC+0LzQv9C70LXQutGCIERJWTwvYT48L3RkPjx0ZCBhbGlnbj0iY2VudGVyIiBoZWlnaHQ9IjMwIiBzdHlsZT0iZm9udC1zaXplOiAxMi4wcHg7IiB2YWxpZ249Im1pZGRsZSIgd2lkdGg9IjEyMSI+PGEgaHJlZj0iaHR0cHM6Ly9kaWFuemkudGFvYmFvLmNvbS9jYXRlZ29yeS05Njg3NTc1MjIuaHRtP3NwbT1hMXoxMC41LWMtcy4wLjAuYjU5YjU4NjMwWEdLakkmYW1wO3NlYXJjaD15JmFtcDtjYXROYW1lPSVENCVGQSVCNCVGOCUyRiVENCVGQSVDMCVBNiVCNCVGOCIgbmFtZT0iZ3JvdXBjaGlsZF80XzEiIHN0eWxlPSJoZWlnaHQ6IDE0LjBweDttYXJnaW46IDUuMHB4IDA7cGFkZGluZzogMC4wcHggOC4wcHg7Y29sb3I6ICNmZmZmZmY7dGV4dC1kZWNvcmF0aW9uOiBub25lOyIgdGFyZ2V0PSJfYmxhbmsiPtCT0LDQu9GB0YLRg9C6L9GA0LXQvNC10YjQvtC6PC9hPjwvdGQ+PC90cj48dHI+PHRkIGFsaWduPSJjZW50ZXIiIGhlaWdodD0iMzAiIHN0eWxlPSJmb250LXNpemU6IDEyLjBweDsiIHZhbGlnbj0ibWlkZGxlIiB3aWR0aD0iMTIxIj48YSBocmVmPSJodHRwczovL2RpYW56aS50YW9iYW8uY29tL2NhdGVnb3J5LTE0MDQ1NjcyMy5odG0/c3BtPWExejEwLjUtYy1zLjAuMC42Yjc4NDIyYWNXaDYyNCZhbXA7c2VhcmNoPXkmYW1wO2NhdE5hbWU9JUI1JUU3JUM4JUREJUM2JUY3JTJGJUI1JUU3JUJEJUUyJTJGJUI2JUMwJUNBJUFGJTJGJUI0JUM5JUM2JUFDIiBuYW1lPSJncm91cGNoaWxkXzFfMiIgc3R5bGU9ImhlaWdodDogMTQuMHB4O21hcmdpbjogNS4wcHggMC4wcHg7cGFkZGluZzogMC4wcHggOC4wcHg7Y29sb3I6ICNmZmZmZmY7dGV4dC1kZWNvcmF0aW9uOiBub25lO2Rpc3BsYXk6IGlubGluZTsiIHRhcmdldD0iX2JsYW5rIj7QtdC80LrQvtGB0YLRjDwvYT48L3RkPjx0ZCBhbGlnbj0iY2VudGVyIiBoZWlnaHQ9IjMwIiBzdHlsZT0iZm9udC1zaXplOiAxMi4wcHg7IiB2YWxpZ249Im1pZGRsZSIgd2lkdGg9IjEyMSI+PGEgaHJlZj0iaHR0cHM6Ly9kaWFuemkudGFvYmFvLmNvbS9jYXRlZ29yeS01MDc3MjI1NjguaHRtP3NwbT1hMXoxMC41LWMtcy4wLjAuZThlMzUwZWZDRTY1SlEmYW1wO3NlYXJjaD15JmFtcDtjYXROYW1lPSVCNSVFNyVCMyVEOCUyRiVCNSVFNyVCMyVEOCVCQSVEMCUyRiVCNSVFNyVENCVCNCIgbmFtZT0iZ3JvdXBjaGlsZF8yXzIiIHN0eWxlPSJoZWlnaHQ6IDE0LjBweDttYXJnaW46IDUuMHB4IDAuMHB4O3BhZGRpbmc6IDAuMHB4IDguMHB4O2NvbG9yOiAjZmZmZmZmO3RleHQtZGVjb3JhdGlvbjogbm9uZTtkaXNwbGF5OiBpbmxpbmU7IiB0YXJnZXQ9Il9ibGFuayI+0JHQsNGC0LDRgNC10Y8v0LHQsNGC0LDRgNC10Y88L2E+PC90ZD48dGQgYWxpZ249ImNlbnRlciIgaGVpZ2h0PSIzMCIgc3R5bGU9ImZvbnQtc2l6ZTogMTIuMHB4OyIgdmFsaWduPSJtaWRkbGUiIHdpZHRoPSIxMjEiPjxhIGhyZWY9Imh0dHBzOi8vZGlhbnppLnRhb2Jhby5jb20vY2F0ZWdvcnktNzg4MzIyNTUwLmh0bT9zcG09YTF6MTAuNS1jLXMuMC4wLjIyOWU3ZmQ5cDVrcE0wJmFtcDtzZWFyY2g9eSZhbXA7Y2F0TmFtZT0lQjUlRTclRDclRDMlQzQlQTMlQkYlRTklMkYlQjUlQTUlQzYlQUMlQkIlRkElQkYlQUElQjclQTIlQjAlRTUiIG5hbWU9Imdyb3VwY2hpbGRfM18yIiBzdHlsZT0iaGVpZ2h0OiAxNC4wcHg7bWFyZ2luOiA1LjBweCAwLjBweDtwYWRkaW5nOiAwLjBweCA4LjBweDtjb2xvcjogI2ZmZmZmZjt0ZXh0LWRlY29yYXRpb246IG5vbmU7ZGlzcGxheTogaW5saW5lOyIgdGFyZ2V0PSJfYmxhbmsiPtCc0L7QtNGD0LvRjC/RgdC+0LLQtdGCINC/0L4g0YDQsNC30YDQsNCx0L7RgtC60LU8L2E+PC90ZD48dGQgYWxpZ249ImNlbnRlciIgaGVpZ2h0PSIzMCIgc3R5bGU9ImZvbnQtc2l6ZTogMTIuMHB4OyIgdmFsaWduPSJtaWRkbGUiIHdpZHRoPSIxMjEiPjxhIGhyZWY9Imh0dHBzOi8vZGlhbnppLnRhb2Jhby5jb20vY2F0ZWdvcnktOTI4NTg4MTQ3Lmh0bT9zcG09YTF6MTAuNS1jLXMuMC4wLjY4YzY1NDZlVkR3UkxZJmFtcDtzZWFyY2g9eSZhbXA7Y2F0TmFtZT0lRDclRDQlQjclRTIlRDQlQUElQkMlRkUlQjQlRkMlMkYlQjclQzAlQkUlQjIlQjUlRTclQjQlRkMiIG5hbWU9Imdyb3VwY2hpbGRfNF8yIiBzdHlsZT0iaGVpZ2h0OiAxNC4wcHg7bWFyZ2luOiA1LjBweCAwLjBweDtwYWRkaW5nOiAwLjBweCA4LjBweDtjb2xvcjogI2ZmZmZmZjt0ZXh0LWRlY29yYXRpb246IG5vbmU7ZGlzcGxheTogaW5saW5lOyIgdGFyZ2V0PSJfYmxhbmsiPtCh0LDQvNC+0YHRgtC+0Y/RgtC10LvRjNC90LDRjyDRgdGD0LzQutCwPC9hPjwvdGQ+PC90cj48dHI+PHRkIGFsaWduPSJjZW50ZXIiIGhlaWdodD0iMzAiIHN0eWxlPSJmb250LXNpemU6IDEyLjBweDsiIHZhbGlnbj0ibWlkZGxlIiB3aWR0aD0iMTIxIj48YSBocmVmPSJodHRwczovL2RpYW56aS50YW9iYW8uY29tL2NhdGVnb3J5LTUwNjU0ODAzNC5odG0/c3BtPWExejEwLjUtYy1zLjAuMC4xM2Q4NjVjN0NBVVNnayZhbXA7c2VhcmNoPXkmYW1wO2NhdE5hbWU9JUI1JUU3JUQ3JUU4JTJGJUI1JUU3JUQ3JUU4JUM2JUY3IiBuYW1lPSJncm91cGNoaWxkXzFfMyIgc3R5bGU9ImhlaWdodDogMTQuMHB4O21hcmdpbjogNS4wcHggMC4wcHg7cGFkZGluZzogMC4wcHggOC4wcHg7Y29sb3I6ICNmZmZmZmY7dGV4dC1kZWNvcmF0aW9uOiBub25lO2Rpc3BsYXk6IGlubGluZTsiIHRhcmdldD0iX2JsYW5rIj7RgdC+0L/RgNC+0YLQuNCy0LvQtdC90LjQtTwvYT48L3RkPjx0ZCBhbGlnbj0iY2VudGVyIiBoZWlnaHQ9IjMwIiBzdHlsZT0iZm9udC1zaXplOiAxMi4wcHg7IiB2YWxpZ249Im1pZGRsZSIgd2lkdGg9IjEyMSI+PGEgaHJlZj0iaHR0cHM6Ly9kaWFuemkudGFvYmFvLmNvbS9jYXRlZ29yeS0xMzA2Mjc3OTE0Lmh0bT9zcG09YTF6MTAuNS1jLXMuMC4wLjEwOTI3NTc4TzRvcHRoJmFtcDtzZWFyY2g9eSZhbXA7Y2F0TmFtZT0lQjMlRTQlQjUlRTclQzYlRjclMkYlQjUlRTclRDQlQjQlQ0ElQ0ElQzUlRTQlQzYlRjciIG5hbWU9Imdyb3VwY2hpbGRfMl8zIiBzdHlsZT0iaGVpZ2h0OiAxNC4wcHg7bWFyZ2luOiA1LjBweCAwLjBweDtwYWRkaW5nOiAwLjBweCA4LjBweDtjb2xvcjogI2ZmZmZmZjt0ZXh0LWRlY29yYXRpb246IG5vbmU7ZGlzcGxheTogaW5saW5lOyIgdGFyZ2V0PSJfYmxhbmsiPtCX0LDRgNGP0LTQvdC+0LUg0YPRgdGC0YDQvtC50YHRgtCy0L4v0LDQtNCw0L/RgtC10YA8L2E+PC90ZD48dGQgYWxpZ249ImNlbnRlciIgaGVpZ2h0PSIzMCIgc3R5bGU9ImZvbnQtc2l6ZTogMTIuMHB4OyIgdmFsaWduPSJtaWRkbGUiIHdpZHRoPSIxMjEiPjxhIGhyZWY9Imh0dHBzOi8vZGlhbnppLnRhb2Jhby5jb20vY2F0ZWdvcnktOTY4NzU4MjI5Lmh0bT9zcG09YTF6MTAuNS1jLXMuMC4wLjRhYTM0ZjRldExSUXpnJmFtcDtzZWFyY2g9eSZhbXA7Y2F0TmFtZT0lQzMlRTYlQjAlRkMlQjAlRTUlMkYlQzMlRTYlQjAlRkMlQjAlRTUlQ0YlREYiIG5hbWU9Imdyb3VwY2hpbGRfM18zIiBzdHlsZT0iaGVpZ2h0OiAxNC4wcHg7bWFyZ2luOiA1LjBweCAwLjBweDtwYWRkaW5nOiAwLjBweCA4LjBweDtjb2xvcjogI2ZmZmZmZjt0ZXh0LWRlY29yYXRpb246IG5vbmU7ZGlzcGxheTogaW5saW5lOyIgdGFyZ2V0PSJfYmxhbmsiPtCc0LDQutC10YI8L2E+PC90ZD48dGQgYWxpZ249ImNlbnRlciIgaGVpZ2h0PSIzMCIgc3R5bGU9ImZvbnQtc2l6ZTogMTIuMHB4OyIgdmFsaWduPSJtaWRkbGUiIHdpZHRoPSIxMjEiPjxhIGhyZWY9Imh0dHBzOi8vZGlhbnppLnRhb2Jhby5jb20vY2F0ZWdvcnktMTQwNDU2NzI0Lmh0bT9zcG09YTF6MTAuNS1jLXMuMC4wLjQ4ZjI1ZWUwejZKMHBIJmFtcDtzZWFyY2g9eSZhbXA7Y2F0TmFtZT0lQ0UlRTUlQkQlRjAlMkYlQzIlREQlQ0IlQkYlMkYlQ0QlQUQlRDYlRjklMkYlQjUlRTYlQzYlQUMiIG5hbWU9Imdyb3VwY2hpbGRfNF8zIiBzdHlsZT0iaGVpZ2h0OiAxNC4wcHg7bWFyZ2luOiA1LjBweCAwLjBweDtwYWRkaW5nOiAwLjBweCA4LjBweDtjb2xvcjogI2ZmZmZmZjt0ZXh0LWRlY29yYXRpb246IG5vbmU7ZGlzcGxheTogaW5saW5lOyIgdGFyZ2V0PSJfYmxhbmsiPtCQ0L/Qv9Cw0YDQsNGC0L3QvtC1L9Cy0LjQvdGCL9C80LXQtNC90YvQuSDRgdGC0L7Qu9Cx0LXRhjwvYT48L3RkPjwvdHI+PHRyPjx0ZCBhbGlnbj0iY2VudGVyIiBoZWlnaHQ9IjMwIiBzdHlsZT0iZm9udC1zaXplOiAxMi4wcHg7IiB2YWxpZ249Im1pZGRsZSIgd2lkdGg9IjEyMSI+PGEgaHJlZj0iaHR0cHM6Ly9kaWFuemkudGFvYmFvLmNvbS9jYXRlZ29yeS0xNDA0NTY3MDUuaHRtP3NwbT1hMXoxMC41LWMtcy4wLjAuMzE5ZTQyOGRibmM1WmYmYW1wO3NlYXJjaD15JmFtcDtjYXROYW1lPSVCNiVGRSVCQyVBQiVCOSVEQyUyRiVENSVGQiVDMSVGNyUyRiVEMCVBNCVDQyVEOCVCQiVGOSIgbmFtZT0iZ3JvdXBjaGlsZF8xXzQiIHN0eWxlPSJoZWlnaHQ6IDE0LjBweDttYXJnaW46IDUuMHB4IDAuMHB4O3BhZGRpbmc6IDAuMHB4IDguMHB4O2NvbG9yOiAjZmZmZmZmO3RleHQtZGVjb3JhdGlvbjogbm9uZTtkaXNwbGF5OiBpbmxpbmU7IiB0YXJnZXQ9Il9ibGFuayI+0LTQuNC+0LQ8L2E+PC90ZD48dGQgYWxpZ249ImNlbnRlciIgaGVpZ2h0PSIzMCIgc3R5bGU9ImZvbnQtc2l6ZTogMTIuMHB4OyIgdmFsaWduPSJtaWRkbGUiIHdpZHRoPSIxMjEiPjxhIGhyZWY9Imh0dHBzOi8vZGlhbnppLnRhb2Jhby5jb20vY2F0ZWdvcnktMTQwNDU2Njk5Lmh0bT9zcG09YTF6MTAuNS1jLXMuMC4wLjNkM2Y1NDZlT21VdjJwJmFtcDtzZWFyY2g9eSZhbXA7Y2F0TmFtZT0lQkMlQ0MlQjUlRTclQzYlRjclMkYlQjElRTQlRDElQjklQzYlRjciIG5hbWU9Imdyb3VwY2hpbGRfMl80IiBzdHlsZT0iaGVpZ2h0OiAxNC4wcHg7bWFyZ2luOiA1LjBweCAwLjBweDtwYWRkaW5nOiAwLjBweCA4LjBweDtjb2xvcjogI2ZmZmZmZjt0ZXh0LWRlY29yYXRpb246IG5vbmU7ZGlzcGxheTogaW5saW5lOyIgdGFyZ2V0PSJfYmxhbmsiPtCg0LXQu9C1L9GC0YDQsNC90YHRhNC+0YDQvNCw0YLQvtGAPC9hPjwvdGQ+PHRkIGFsaWduPSJjZW50ZXIiIGhlaWdodD0iMzAiIHN0eWxlPSJmb250LXNpemU6IDEyLjBweDsiIHZhbGlnbj0ibWlkZGxlIiB3aWR0aD0iMTIxIj48YSBocmVmPSJodHRwczovL2RpYW56aS50YW9iYW8uY29tL2NhdGVnb3J5LTcwNTE5MDI3My5odG0/c3BtPWExejEwLjUtYy1zLjAuMC41NzkxNDQxOXJSTWRuNiZhbXA7c2VhcmNoPXkmYW1wO2NhdE5hbWU9JUI2JUI0JUI2JUI0JUIwJUU1JTJGJUNEJUYyJUQzJUMzJUIwJUU1JTJGJUQ3JUFBJUJEJUQzJUIwJUU1IiBuYW1lPSJncm91cGNoaWxkXzNfNCIgc3R5bGU9ImhlaWdodDogMTQuMHB4O21hcmdpbjogNS4wcHggMC4wcHg7cGFkZGluZzogMC4wcHggOC4wcHg7Y29sb3I6ICNmZmZmZmY7dGV4dC1kZWNvcmF0aW9uOiBub25lO2Rpc3BsYXk6IGlubGluZTsiIHRhcmdldD0iX2JsYW5rIj7Qo9C90LjQstC10YDRgdCw0LvRjNC90LDRjyDQtNC+0YHQutCwL9C/0LXRidC10YDQvdCw0Y8g0LTQvtGB0LrQsDwvYT48L3RkPjx0ZCBhbGlnbj0iY2VudGVyIiBoZWlnaHQ9IjMwIiBzdHlsZT0iZm9udC1zaXplOiAxMi4wcHg7IiB2YWxpZ249Im1pZGRsZSIgd2lkdGg9IjEyMSI+PGEgaHJlZj0iaHR0cHM6Ly9kaWFuemkudGFvYmFvLmNvbS9jYXRlZ29yeS0xNDA0NTY3MjkuaHRtP3NwbT1hMXoxMC41LWMtcy4wLjAuNzkzNTJmMDA4ZUJOZGkmYW1wO3NlYXJjaD15JmFtcDtjYXROYW1lPSVDNSVDNSVENSVFQiUyRiVDNCVCOCVENyVGOSUyRiVCNiVDQiVENyVEMyUyRiVDMSVBQyVCRCVEMyVDNiVGNyIgbmFtZT0iZ3JvdXBjaGlsZF80XzQiIHN0eWxlPSJoZWlnaHQ6IDE0LjBweDttYXJnaW46IDUuMHB4IDAuMHB4O3BhZGRpbmc6IDAuMHB4IDguMHB4O2NvbG9yOiAjZmZmZmZmO3RleHQtZGVjb3JhdGlvbjogbm9uZTtkaXNwbGF5OiBpbmxpbmU7IiB0YXJnZXQ9Il9ibGFuayI+RGluZyDQuNCz0LvRiy/RgtC10YDQvNC40L3QsNC7L9GA0L7Qt9C10YLQutCwPC9hPjwvdGQ+PC90cj48dHI+PHRkIGFsaWduPSJjZW50ZXIiIGhlaWdodD0iMzAiIHN0eWxlPSJmb250LXNpemU6IDEyLjBweDsiIHZhbGlnbj0ibWlkZGxlIiB3aWR0aD0iMTIxIj48YSBocmVmPSJodHRwczovL2RpYW56aS50YW9iYW8uY29tL2NhdGVnb3J5LTE0MDQ1NjcxMC5odG0/c3BtPWExejEwLjUtYy1zLjAuMC41ODhlNmQzNlJTSkhobCZhbXA7c2VhcmNoPXkmYW1wO2NhdE5hbWU9JUM4JUZEJUJDJUFCJUI5JURDJTJGJUIzJUExJUQwJUE3JUQzJUE2JTJGJUJGJUM5JUJGJUQ4JUI5JUU4IiBuYW1lPSJncm91cGNoaWxkXzFfNSIgc3R5bGU9ImhlaWdodDogMTQuMHB4O21hcmdpbjogNS4wcHggMC4wcHg7cGFkZGluZzogMC4wcHggOC4wcHg7Y29sb3I6ICNmZmZmZmY7dGV4dC1kZWNvcmF0aW9uOiBub25lO2Rpc3BsYXk6IGlubGluZTsiIHRhcmdldD0iX2JsYW5rIj7QotGA0LjQvtC0PC9hPjwvdGQ+PHRkIGFsaWduPSJjZW50ZXIiIGhlaWdodD0iMzAiIHN0eWxlPSJmb250LXNpemU6IDEyLjBweDsiIHZhbGlnbj0ibWlkZGxlIiB3aWR0aD0iMTIxIj48YSBocmVmPSJodHRwczovL2RpYW56aS50YW9iYW8uY29tL2NhdGVnb3J5LTE0MDQ1NjY5OC5odG0/c3BtPWExejEwLjUtYy1zLjAuMC4yZmMyNzE4NUduV1kwZyZhbXA7c2VhcmNoPXkmYW1wO2NhdE5hbWU9JUJGJUFBJUI5JUQ4JTJGJUIwJUI0JUJDJUZDJTJGJUIyJUE2JUI2JUFGJTJGJUIyJUE2JUMyJUVCIiBuYW1lPSJncm91cGNoaWxkXzJfNSIgc3R5bGU9ImhlaWdodDogMTQuMHB4O21hcmdpbjogNS4wcHggMC4wcHg7cGFkZGluZzogMC4wcHggOC4wcHg7Y29sb3I6ICNmZmZmZmY7dGV4dC1kZWNvcmF0aW9uOiBub25lO2Rpc3BsYXk6IGlubGluZTsiIHRhcmdldD0iX2JsYW5rIj7QutC90L7Qv9C60LA8L2E+PC90ZD48dGQgYWxpZ249ImNlbnRlciIgaGVpZ2h0PSIzMCIgc3R5bGU9ImZvbnQtc2l6ZTogMTIuMHB4OyIgdmFsaWduPSJtaWRkbGUiIHdpZHRoPSIxMjEiPjxhIGhyZWY9Imh0dHBzOi8vZGlhbnppLnRhb2Jhby5jb20vY2F0ZWdvcnktOTY4NzU4MjI2Lmh0bT9zcG09YTF6MTAuNS1jLXMuMC4wLjRmMzdlNDZkM2FDbDF0JmFtcDtzZWFyY2g9eSZhbXA7Y2F0TmFtZT0lQjglQjIlQ0QlQUQlQjAlRTUlMkYlQjglQUYlQ0ElQjQlQkMlQzElMkYlQzglQzglRDclQUElRDMlQTElRDYlQkQiIG5hbWU9Imdyb3VwY2hpbGRfM181IiBzdHlsZT0iaGVpZ2h0OiAxNC4wcHg7bWFyZ2luOiA1LjBweCAwLjBweDtwYWRkaW5nOiAwLjBweCA4LjBweDtjb2xvcjogI2ZmZmZmZjt0ZXh0LWRlY29yYXRpb246IG5vbmU7ZGlzcGxheTogaW5saW5lOyIgdGFyZ2V0PSJfYmxhbmsiPtCc0LXQtNC90LDRjyDQutGA0YvRiNC60LAv0YLRgNCw0LLQu9C10L3QuNC1PC9hPjwvdGQ+PHRkIGFsaWduPSJjZW50ZXIiIGhlaWdodD0iMzAiIHN0eWxlPSJmb250LXNpemU6IDEyLjBweDsiIHZhbGlnbj0ibWlkZGxlIiB3aWR0aD0iMTIxIj48YSBocmVmPSJodHRwczovL2RpYW56aS50YW9iYW8uY29tL2NhdGVnb3J5LTUwOTg4NTAwNy5odG0/c3BtPWExejEwLjUtYy1zLjAuMC42ZjM4MThiMTY2WE4yViZhbXA7c2VhcmNoPXkmYW1wO2NhdE5hbWU9JUI1JUU3JUJCJUZBJTJGJUMyJUVEJUI0JUVGJTJGJUI3JUEyJUI2JUFGJUJCJUZBIiBuYW1lPSJncm91cGNoaWxkXzRfNSIgc3R5bGU9ImhlaWdodDogMTQuMHB4O21hcmdpbjogNS4wcHggMC4wcHg7cGFkZGluZzogMC4wcHggOC4wcHg7Y29sb3I6ICNmZmZmZmY7dGV4dC1kZWNvcmF0aW9uOiBub25lO2Rpc3BsYXk6IGlubGluZTsiIHRhcmdldD0iX2JsYW5rIj7QlNCy0LjQs9Cw0YLQtdC70Ywv0LTQstC40LPQsNGC0LXQu9GML9C00LLQuNCz0LDRgtC10LvRjCDQtNCy0LjQs9Cw0YLQtdC70Y88L2E+PC90ZD48L3RyPjx0cj48dGQgYWxpZ249ImNlbnRlciIgaGVpZ2h0PSIzMCIgc3R5bGU9ImZvbnQtc2l6ZTogMTIuMHB4OyIgdmFsaWduPSJtaWRkbGUiIHdpZHRoPSIxMjEiPjxhIGhyZWY9Imh0dHBzOi8vZGlhbnppLnRhb2Jhby5jb20vY2F0ZWdvcnktMzE2NTA3NjQ1Lmh0bT9zcG09YTF6MTAuNS1jLXMuMC4wLjdiZWU1YTZkMXRQVjNXJmFtcDtzZWFyY2g9eSZhbXA7Y2F0TmFtZT0lQjUlRTclQjglRDAlQzYlRjclMkYlQjklQTQlRDclRDYlQjUlRTclQjglRDAiIG5hbWU9Imdyb3VwY2hpbGRfMV82IiBzdHlsZT0iaGVpZ2h0OiAxNC4wcHg7bWFyZ2luOiA1LjBweCAwLjBweDtwYWRkaW5nOiAwLjBweCA4LjBweDtjb2xvcjogI2ZmZmZmZjt0ZXh0LWRlY29yYXRpb246IG5vbmU7ZGlzcGxheTogaW5saW5lOyIgdGFyZ2V0PSJfYmxhbmsiPtC40L3QtNGD0LrRgtC40LLQvdC+0YHRgtGMPC9hPjwvdGQ+PHRkIGFsaWduPSJjZW50ZXIiIGhlaWdodD0iMzAiIHN0eWxlPSJmb250LXNpemU6IDEyLjBweDsiIHZhbGlnbj0ibWlkZGxlIiB3aWR0aD0iMTIxIj48YSBocmVmPSJodHRwczovL2RpYW56aS50YW9iYW8uY29tL2NhdGVnb3J5LTE0MTkyOTgzMzEuaHRtP3NwbT1hMXoxMC41LWMtcy4wLjAuMTZmYTNhZTF1TkRGWkwmYW1wO3NlYXJjaD15JmFtcDtjYXROYW1lPSVCNSVFNyVDRiVERiUyRiVCNiVDNSVCMCVFRSVDRiVERiUyRiVDOCVDOCVDQiVGNSVCOSVEQyIgbmFtZT0iZ3JvdXBjaGlsZF8yXzYiIHN0eWxlPSJoZWlnaHQ6IDE0LjBweDttYXJnaW46IDUuMHB4IDAuMHB4O3BhZGRpbmc6IDAuMHB4IDguMHB4O2NvbG9yOiAjZmZmZmZmO3RleHQtZGVjb3JhdGlvbjogbm9uZTtkaXNwbGF5OiBpbmxpbmU7IiB0YXJnZXQ9Il9ibGFuayI+0J/RgNC+0LLQvtC70L7QutCwL9GC0LXQv9C70L7QstCw0Y8g0YLRgNGD0LHQutCwPC9hPjwvdGQ+PHRkIGFsaWduPSJjZW50ZXIiIGhlaWdodD0iMzAiIHN0eWxlPSJmb250LXNpemU6IDEyLjBweDsiIHZhbGlnbj0ibWlkZGxlIiB3aWR0aD0iMTIxIj48YSBocmVmPSJodHRwczovL2RpYW56aS50YW9iYW8uY29tL2NhdGVnb3J5LTI1ODMwMzkyOS5odG0/c3BtPWExejEwLjUtYy1zLjAuMC41NmUwNGY0ZWFUbmFUUyZhbXA7c2VhcmNoPXkmYW1wO2NhdE5hbWU9TENEJUM2JUMxJTJGJUNBJUZEJUMyJUVCJUI5JURDJTJGJUI1JUUzJUQ1JUYzIiBuYW1lPSJncm91cGNoaWxkXzNfNiIgc3R5bGU9ImhlaWdodDogMTQuMHB4O21hcmdpbjogNS4wcHggMC4wcHg7cGFkZGluZzogMC4wcHggOC4wcHg7Y29sb3I6ICNmZmZmZmY7dGV4dC1kZWNvcmF0aW9uOiBub25lO2Rpc3BsYXk6IGlubGluZTsiIHRhcmdldD0iX2JsYW5rIj7QptC40YTRgNC+0LLQsNGPINGC0YDRg9Cx0LrQsC/QltCaIC3RjdC60YDQsNC9PC9hPjwvdGQ+PHRkIGFsaWduPSJjZW50ZXIiIGhlaWdodD0iMzAiIHN0eWxlPSJmb250LXNpemU6IDEyLjBweDsiIHZhbGlnbj0ibWlkZGxlIiB3aWR0aD0iMTIxIj48YSBocmVmPSJodHRwczovL2RpYW56aS50YW9iYW8uY29tL2NhdGVnb3J5LTUwNzg1ODY5Ny5odG0/c3BtPWExejEwLjUtYy1zLjAuMC42NTg3NWU0NXhwWnZ0UiZhbXA7c2VhcmNoPXkmYW1wO2NhdE5hbWU9JUIxJUEzJUNGJUQ1JUNCJUJGJTJGJUM4JURCJUI2JUNGJUM2JUY3JTJGJUIxJUEzJUNGJUQ1JUQ3JUY5IiBuYW1lPSJncm91cGNoaWxkXzRfNiIgc3R5bGU9ImhlaWdodDogMTQuMHB4O21hcmdpbjogNS4wcHggMC4wcHg7cGFkZGluZzogMC4wcHggOC4wcHg7Y29sb3I6ICNmZmZmZmY7dGV4dC1kZWNvcmF0aW9uOiBub25lO2Rpc3BsYXk6IGlubGluZTsiIHRhcmdldD0iX2JsYW5rIj7QpNC+0L3QtC/RgdGC0YDQsNGF0L7QstCw0Y8g0YLRgNGD0LHQutCwPC9hPjwvdGQ+PC90cj48L3RhYmxlPjwvdGQ+PC90cj48L3RhYmxlPjwvdGQ+PC90cj48L3RhYmxlPjwvZGl2PjxwIHN0eWxlPSJtYXJnaW46IDAuMHB4IDAuMHB4IDEzLjMzcHg7cGFkZGluZzogMC4wcHg7Y29sb3I6ICMwMDAwMDA7Zm9udC1zaXplOiAxNC4wcHg7Zm9udC1zdHlsZTogbm9ybWFsO2ZvbnQtd2VpZ2h0OiA0MDA7bGV0dGVyLXNwYWNpbmc6IG5vcm1hbDtvcnBoYW5zOiAyO3RleHQtYWxpZ246IHN0YXJ0O3RleHQtaW5kZW50OiAwLjBweDt0ZXh0LXRyYW5zZm9ybTogbm9uZTt3aGl0ZS1zcGFjZTogbm9ybWFsO3dpZG93czogMjt3b3JkLXNwYWNpbmc6IDAuMHB4O2JhY2tncm91bmQtY29sb3I6ICNmZmZmZmY7Ij48c3BhbiBzdHlsZT0iZm9udC1zaXplOiAyOC4wcHg7Ij48c3BhbiBzdHlsZT0iZm9udC1mYW1pbHk6IHNpbWhlaTsiPjxzcGFuIHN0eWxlPSJtYXJnaW46IDAuMHB4OyI+PGI+PHNwYW4gc3R5bGU9Im1hcmdpbjogMC4wcHg7Ij48c3Bhbj7Qn9C+0LTRgNC+0LHQvdCw0Y8g0LjQvdGE0L7RgNC80LDRhtC40Y8g0L4g0YDQsNC30YDQsNCx0L7RgtC60LUg0YHQutCw0YfQsNGC0Yw6PC9zcGFuPjwvc3Bhbj48L2I+PC9zcGFuPjwvc3Bhbj48L3NwYW4+PC9wPjxwIHN0eWxlPSJtYXJnaW46IDAuMHB4IDAuMHB4IDEzLjMzcHg7cGFkZGluZzogMC4wcHg7Y29sb3I6ICMwMDAwMDA7Zm9udC1zaXplOiAxNC4wcHg7Zm9udC1zdHlsZTogbm9ybWFsO2ZvbnQtd2VpZ2h0OiA0MDA7bGV0dGVyLXNwYWNpbmc6IG5vcm1hbDtvcnBoYW5zOiAyO3RleHQtYWxpZ246IHN0YXJ0O3RleHQtaW5kZW50OiAwLjBweDt0ZXh0LXRyYW5zZm9ybTogbm9uZTt3aGl0ZS1zcGFjZTogbm9ybWFsO3dpZG93czogMjt3b3JkLXNwYWNpbmc6IDAuMHB4O2JhY2tncm91bmQtY29sb3I6ICNmZmZmZmY7Ij48c3BhbiBzdHlsZT0iZm9udC1zaXplOiAyOC4wcHg7Ij48c3BhbiBzdHlsZT0iZm9udC1mYW1pbHk6IHNpbWhlaTsiPjxzcGFuIHN0eWxlPSJtYXJnaW46IDAuMHB4OyI+PGI+PHNwYW4gc3R5bGU9Im1hcmdpbjogMC4wcHg7Ij48c3BhbiBzdHlsZT0ibWFyZ2luOiAwLjBweDsiPmh0dHBzOi8vcGFuLmJhaWR1LmNvbS9zLzFocC1zem54a2V2OW9oei11amRybDB3PC9zcGFuPjwvc3Bhbj48L2I+PC9zcGFuPjwvc3Bhbj48L3NwYW4+PC9wPjxwIHN0eWxlPSJtYXJnaW46IDAuMHB4IDAuMHB4IDEzLjMzcHg7cGFkZGluZzogMC4wcHg7Y29sb3I6ICMwMDAwMDA7Zm9udC1zaXplOiAxNC4wcHg7Zm9udC1zdHlsZTogbm9ybWFsO2ZvbnQtd2VpZ2h0OiA0MDA7bGV0dGVyLXNwYWNpbmc6IG5vcm1hbDtvcnBoYW5zOiAyO3RleHQtYWxpZ246IHN0YXJ0O3RleHQtaW5kZW50OiAwLjBweDt0ZXh0LXRyYW5zZm9ybTogbm9uZTt3aGl0ZS1zcGFjZTogbm9ybWFsO3dpZG93czogMjt3b3JkLXNwYWNpbmc6IDAuMHB4O2JhY2tncm91bmQtY29sb3I6ICNmZmZmZmY7Ij48aW1nIGFsaWduPSJhYnNtaWRkbGUiIHNyYz0iaHR0cHM6Ly9pbWcuYWxpY2RuLmNvbS9pbWdleHRyYS9pNC8xMjc2MjA5MC9PMUNOMDFzV290cVQxUkpHSHUxeG1CVV8hITEyNzYyMDkwLmpwZyIgc3R5bGU9Im1heC13aWR0aDogNzUwLjBweDsiPjwvcD48cCBzdHlsZT0ibWFyZ2luOiAwLjBweCAwLjBweCAxMy4zM3B4O3BhZGRpbmc6IDAuMHB4O2NvbG9yOiAjMDAwMDAwO2ZvbnQtc2l6ZTogMTQuMHB4O2ZvbnQtc3R5bGU6IG5vcm1hbDtmb250LXdlaWdodDogNDAwO2xldHRlci1zcGFjaW5nOiBub3JtYWw7b3JwaGFuczogMjt0ZXh0LWFsaWduOiBzdGFydDt0ZXh0LWluZGVudDogMC4wcHg7dGV4dC10cmFuc2Zvcm06IG5vbmU7d2hpdGUtc3BhY2U6IG5vcm1hbDt3aWRvd3M6IDI7d29yZC1zcGFjaW5nOiAwLjBweDtiYWNrZ3JvdW5kLWNvbG9yOiAjZmZmZmZmOyI+PGltZyBhbGlnbj0iYWJzbWlkZGxlIiBzcmM9Imh0dHBzOi8vaW1nLmFsaWNkbi5jb20vaW1nZXh0cmEvaTIvMTI3NjIwOTAvTzFDTjAxUFNqY2l6MVJKR0h3eWFkNVFfISExMjc2MjA5MC5qcGciIHN0eWxlPSJtYXgtd2lkdGg6IDc1MC4wcHg7Ij48aW1nIGFsaWduPSJhYnNtaWRkbGUiIHNyYz0iaHR0cHM6Ly9pbWcuYWxpY2RuLmNvbS9pbWdleHRyYS9pMy8xMjc2MjA5MC9PMUNOMDFFbU9OZ2IxUkpHSHRtWlNGdF8hITEyNzYyMDkwLmpwZyIgc3R5bGU9Im1heC13aWR0aDogNzUwLjBweDsiPjxpbWcgYWxpZ249ImFic21pZGRsZSIgc3JjPSJodHRwczovL2ltZy5hbGljZG4uY29tL2ltZ2V4dHJhL2k0LzEyNzYyMDkwL08xQ04wMTY3bWdCMjFSSkdIdVBDeFJTXyEhMTI3NjIwOTAuanBnIiBzdHlsZT0ibWF4LXdpZHRoOiA3NTAuMHB4OyI+PGltZyBhbGlnbj0iYWJzbWlkZGxlIiBzcmM9Imh0dHBzOi8vaW1nLmFsaWNkbi5jb20vaW1nZXh0cmEvaTMvMTI3NjIwOTAvTzFDTjAxblhLVWNMMVJKR0h1MXlhNkNfISExMjc2MjA5MC5qcGciIHN0eWxlPSJtYXgtd2lkdGg6IDc1MC4wcHg7Ij48aW1nIGFsaWduPSJhYnNtaWRkbGUiIHNyYz0iaHR0cHM6Ly9pbWcuYWxpY2RuLmNvbS9pbWdleHRyYS9pNC8xMjc2MjA5MC9PMUNOMDFkb3hOdmkxUkpHSHZEak50OV8hITEyNzYyMDkwLmpwZyIgc3R5bGU9Im1heC13aWR0aDogNzUwLjBweDsiPjxpbWcgYWxpZ249ImFic21pZGRsZSIgc3JjPSJodHRwczovL2ltZy5hbGljZG4uY29tL2ltZ2V4dHJhL2kzLzEyNzYyMDkwL08xQ04wMTdhbTdDbjFSSkdIdVBDY2Y3XyEhMTI3NjIwOTAuanBnIiBzdHlsZT0ibWF4LXdpZHRoOiA3NTAuMHB4OyI+PGltZyBhbGlnbj0iYWJzbWlkZGxlIiBzcmM9Imh0dHBzOi8vaW1nLmFsaWNkbi5jb20vaW1nZXh0cmEvaTEvMTI3NjIwOTAvTzFDTjAxNHdkaEtKMVJKR0h1TVBMRlZfISExMjc2MjA5MC5qcGciIHN0eWxlPSJtYXgtd2lkdGg6IDc1MC4wcHg7Ij48aW1nIGFsaWduPSJhYnNtaWRkbGUiIHNyYz0iaHR0cHM6Ly9pbWcuYWxpY2RuLmNvbS9pbWdleHRyYS9pMi8xMjc2MjA5MC9PMUNOMDFkVGRSV3oxUkpHSHVQQ1lWNl8hITEyNzYyMDkwLmpwZyIgc3R5bGU9Im1heC13aWR0aDogNzUwLjBweDsiPjxpbWcgYWxpZ249ImFic21pZGRsZSIgc3JjPSJodHRwczovL2ltZy5hbGljZG4uY29tL2ltZ2V4dHJhL2k0LzEyNzYyMDkwL08xQ04wMVZEejg0SzFSSkdIdU9OejhrXyEhMTI3NjIwOTAuanBnIiBzdHlsZT0ibWF4LXdpZHRoOiA3NTAuMHB4OyI+PGltZyBhbGlnbj0iYWJzbWlkZGxlIiBzcmM9Imh0dHBzOi8vaW1nLmFsaWNkbi5jb20vaW1nZXh0cmEvaTEvMTI3NjIwOTAvTzFDTjAxcFhLSlg1MVJKR0h2RGszVGlfISExMjc2MjA5MC5qcGciIHN0eWxlPSJtYXgtd2lkdGg6IDc1MC4wcHg7Ij48aW1nIGFsaWduPSJhYnNtaWRkbGUiIHNyYz0iaHR0cHM6Ly9pbWcuYWxpY2RuLmNvbS9pbWdleHRyYS9pMi8xMjc2MjA5MC9PMUNOMDF2UjZXSGcxUkpHSHVQRFl1Ml8hITEyNzYyMDkwLmpwZyIgc3R5bGU9Im1heC13aWR0aDogNzUwLjBweDsiPjxpbWcgYWxpZ249ImFic21pZGRsZSIgc3JjPSJodHRwczovL2ltZy5hbGljZG4uY29tL2ltZ2V4dHJhL2kyLzEyNzYyMDkwL08xQ04wMVNraUJyZzFSSkdId1BKSlc5XyEhMTI3NjIwOTAuanBnIiBzdHlsZT0ibWF4LXdpZHRoOiA3NTAuMHB4OyI+PGltZyBhbGlnbj0iYWJzbWlkZGxlIiBzcmM9Imh0dHBzOi8vaW1nLmFsaWNkbi5jb20vaW1nZXh0cmEvaTQvMTI3NjIwOTAvTzFDTjAxY3FVVkZoMVJKR0h1UEVBS25fISExMjc2MjA5MC5qcGciIHN0eWxlPSJtYXgtd2lkdGg6IDc1MC4wcHg7Ij48aW1nIGFsaWduPSJhYnNtaWRkbGUiIHNyYz0iaHR0cHM6Ly9pbWcuYWxpY2RuLmNvbS9pbWdleHRyYS9pMS8xMjc2MjA5MC9PMUNOMDFjdDJKUWUxUkpHSHVNUWdRUV8hITEyNzYyMDkwLmpwZyIgc3R5bGU9Im1heC13aWR0aDogNzUwLjBweDsiPjxpbWcgYWxpZ249ImFic21pZGRsZSIgc3JjPSJodHRwczovL2ltZy5hbGljZG4uY29tL2ltZ2V4dHJhL2k0LzEyNzYyMDkwL08xQ04wMUhkVnAxajFSSkdIdkRrQm9yXyEhMTI3NjIwOTAuanBnIiBzdHlsZT0ibWF4LXdpZHRoOiA3NTAuMHB4OyI+PGltZyBhbGlnbj0iYWJzbWlkZGxlIiBzcmM9Imh0dHBzOi8vaW1nLmFsaWNkbi5jb20vaW1nZXh0cmEvaTIvMTI3NjIwOTAvTzFDTjAxRk1CVG5SMVJKR0hzY2Y3Rm5fISExMjc2MjA5MC5qcGciIHN0eWxlPSJtYXgtd2lkdGg6IDc1MC4wcHg7Ij48L3A+PHAgc3R5bGU9Im1hcmdpbjogMC4wcHggMC4wcHggMTMuMzNweDtwYWRkaW5nOiAwLjBweDtjb2xvcjogIzAwMDAwMDtmb250LXNpemU6IDE0LjBweDtmb250LXN0eWxlOiBub3JtYWw7Zm9udC13ZWlnaHQ6IDQwMDtsZXR0ZXItc3BhY2luZzogbm9ybWFsO29ycGhhbnM6IDI7dGV4dC1hbGlnbjogc3RhcnQ7dGV4dC1pbmRlbnQ6IDAuMHB4O3RleHQtdHJhbnNmb3JtOiBub25lO3doaXRlLXNwYWNlOiBub3JtYWw7d2lkb3dzOiAyO3dvcmQtc3BhY2luZzogMC4wcHg7YmFja2dyb3VuZC1jb2xvcjogI2ZmZmZmZjsiPiZhbXA7bmJzcDs8L3A+PHA+PHNwYW4gc3R5bGU9ImNvbG9yOiB3aGl0ZTtsaW5lLWZvbnQtc2l6ZTogMC4wcHg7Ij4tIC1fLSAtPC9zcGFuPjwvcD48L3A+
Продавец:电子元器件爱好者家用元器件电子元器件套件元器件
Рейтинг:

Всего отзывов:0
Положительных:0
Выберите вариацию / цвет
Добавить в корзину
- Информация о товаре
- Фотографии
|
Подробная информация о разработке скачать:
https://pan.baidu.com/s/1hp-sznxkev9ohz-ujdrl0w

















- -_- -









