Краткое введение
МЕТОД БАЛЛИНГИ?Впервые я увидел это в статье друга -рыбы Германии. Я просто искал в Интернете. Было много статей о методе боля. После тщательного исследования я обнаружил, что метод SO -называемого бола является точным методом.В исходном тексте автор использовал весь процесс хлеба, чтобы сделать яркую метафору для точных методов капания. Редактор станции сохранил их здесь, попытайтесь поговорить о сущности реальной.По словам, это прямо, это четыре основных вопроса. Сяаобиан сначала дает простой ответ. В частности, объясните, что вы можете внимательно прочитать статью.
1. Какие вещества должны быть названы (хлорид хлорида кальция, шестидесятый гидрохлорид, бикарбонат натрия, соль соль) соль)
2. Как настроить решение (объем решения составляет 2 литра на единицу)
3. Как рассчитать количество титрования (100 литров воды, каждая потеря 1PPM кальция требует 5 мл титровальной жидкости, а пропорция добавляется другая титровая жидкость).
4. Как поддерживать баланс солености (одновременно тикая, чтобы извлечь такое же количество внутренней воды в цилиндре и обычно дополнять пресную воду)
5. Когда наука будет тикать (наука о провале во время основного цилиндрического освещения)
Перевод начинается.Основными элементами потребления водорослей кораллов и кальциевых водорослей в морской воде являются обычные ставки и должны обновляться на регулярной частоте для поддержания стабильного состояния этих элементов.Стабильность является очень важным элементом.В районе рифа моря параметры морской воды даже не изменятся в течение десятилетий. Конечно, проживание кораллов не может быть адаптировано к быстрым изменениям параметров качества воды.
Основные элементы в морской воде
Какова важная роль в выживании и росте кораллов в рифовой среде.Здесь я сократил его до 4 (список 1 1):
1. Кальций ион
2. Ионы корня Bxyfate (KH)
3. Магний ион
4. Другие
Конфигурация титра
Если вы можете точно сделать каплю чистого кальциевого раствора, чистого раствора KH, чистого раствора магния и капли чистого“ другие” добавление материала в бак, тогда он будет лучше.Простые методы иногда не могут решить проблему. То, что мы добавляем, не является той формой, которую могут непосредственно использовать существа, что также является ключевым моментом в задаче, поэтому найдите другие методы.Hans Balling записывает метод, который может быть использован биологией и может сбалансировать окружающую среду и другие элементы в аквариуме.
Простая формула (список 2):
1. Эршуи и хлорид кальция CaCl2-2H20
2. Бикарбонат натрия, также известный как пищевая сода NA HCO3
3. Шесть воды и хлорида магния MGCL2-6H2O
4. Морская соль хлорида натрия без хлорида натрия (по оценкам, большинство рыбаков никогда не слышали об этом)
Как начать?
Просто смешайте эти вещи вместе, чтобы получить хорошие результаты. Я считаю, что я попробовал это и не могу гарантировать безопасность существ.Последствия опасности - биологическая смерть.Поэтому нам нужно добавить так, чтобы они могли принять.
Ниже я кратко объясню, почему вышеупомянутые вещества должны быть добавлены.Если вы сравните списки 1 и списка 2, вы обнаружите, что нам нужно то, что нам нужно в добавленном веществе:
Ионы кальция и бикарбонатные корневые ионы
И что мы не хотим:
Ион хлора и натрия
Если вы не запутались сейчас, вы обнаружите, что комбинация хлоридных ионов и ионов натрия является распространенным хлоридом натрия, справа - соль!Это составляет 70%соли морской воды.Конечно, если мы только добавим ионы кальция и бикарбонатные корневые ионы, но в то же время мы не хотим, чтобы компенсировать больше хлорида натрия, чтобы компенсировать.Поскольку мы не можем просто извлекать хлорид натрия из воды, мы можем добавить только вещества, отличные от хлорида натрия в морскую соль, так называемые SO&Ldquo; морская соль хлорида натрия”.Добавить список материалов к обновлению как:
Ион кальция
Бикарбонат ионный
Морская соль без натрия
вода
Это выглядит намного лучше.Проблема в том, что мы добавили в резервуар слишком много соленой воды. Похоже, она использует соленую воду, чтобы заменить воду RO в качестве добавки. Это ошибка, которую часто совершают новички.Если вы соблюдаете высоту уровня воды на нижнем цилиндре, вы обнаружите, что уровень воды немного высок, а пресноводная добавка в конечном итоге вызовет переполнение воды в цилиндре.Спасибо, Ганс!Раствор очень прост. Если вы добавите, сколько соленой воды вы можете вывести, сколько воды в цилиндре.Таким образом, уровень воды в аквариуме не изменился, и работа по пополнению пресной воды также может быть выполнена как обычно.При добавлении материала устранение избыточного удаления это является основой метода боля.
Так сколько нам нужно?Необходимо попросить химию и посмотреть, сколько веществ в конце концов, сколько нам нужно заменить.
Важно, чтобы количество ионов кальция и карбонатных ионов, которые мы добавляем, было таким же, как и потребляемое.Потребление биохимических реакций таково
Ca 2+ +2HC03 = CaCO3 + CO2 + H2O
Один ион кальция и два иона бикарбонатных корней сочетают в себе комбинацию молекулы карбоната кальция, молекулы углекислого газа и молекулы воды.Это уравнение реакции говорит нам много вещей:
Кальций и экологический углерод (HCO3) вводятся
Один ион кальция объединяется с двумя ионами бикарбоната
Углекислый газ и вода по -продукции
Поэтому мы должны добавить корни гидрирования и ионы кальция на основе соотношения 2: 1 и сбалансировать хлорид натрия с морской солью без натрия.
Рассчитано в Муре в химических расчетах.Каждый материал содержит одинаковое количество атомов или молекул.Качество мура равно его молекулярной массе.Мы называем материал и расчеты, которые становятся очень простыми.Следующие изучают проблемы в отношении молекулярной массы.Каждый атом имеет свое конкретное качество, которое можно найти в таблице цикла химических элементов.Атомы, о которых мы обеспокоены, являются следующими:
элемент | Атомный порядок | Атомный |
Водород (h) | 1 | 1,004 |
Углерод (c) | 6 | 12.73 |
Кислород (O) | 8 | 15.9994 |
Натрий (NA) | 11 | 22.9898 |
Магний (мг) | 12 | 24.305 |
Хлор (CL) | 17 | 35.453 |
Кальций (CA) | 20 | 40.078 |
Расчет молекулярной массы должен только накапливать их атомы.очень просто
Молекулярная масса хлорида кальция должна быть:
Ca+CL+CL
40.078 + 2x35.453 = 110.984
Две молекулы воды
2x1.00794 + 15.9994 = 18.01528
Общий
110.984 + 2x18.01528 = 147.01
Молекулярный вес NAHCO3
2.9898 + 1,00794 + 12,0107 + 3 маленькие 15,9994 = 84,00664
Из этого мы должны сделать вывод, что вес CACL2-2H20 Мура составляет 147,01 грамма, а вес Moore NahCo3 составляет 84,00664 грамма.Поскольку требуется фактическая доля 2: 1, баллинг получает пропорциональное значение:
147 грамм CACL2-2H2O
168 грамм Nahco3
Два вещества растворяются в 2 литра воды.Чтобы быть точным, возьмите 1,5 литра воды, чтобы раствориться отдельно, а затем добавьте воду до 2 литров соответственно.Среди этих двух жидкостей есть NA и CL, которые нам не нужны.Согласно этой доли, есть два Moore NaCl каждые два литра.Молекулярная масса NaCl составляет 58,443, то есть 116,89 грамма NaCl вносится в систему каждые два литра растворов.Поскольку хлорид натрия составлял 70%морской соли, 70%морской соли весили 116,89 грамма, а затем остальные 30%ингредиентов морской соли должны весить 50 граммов. Боротные расчеты должны добавить 50 граммов натрия натрия. бесплатно до 2 литров растворов. Морская соль.
Сейчас есть 3 2 -литровые решения.Так сколько мы должны добавить?
Добавить в соответствии с потреблением.Если вы не уверены, прекратите добавлять материал в течение дня и измеряйте потребление кальция в воде одновременно на следующий день.Это число может помочь вам рассчитать, сколько материала вам нужно добавлять каждый день.
Предположим, что вы потребляете 5ppm кальция каждый день, 200 литров корпуса воды из цилиндров: тогда потребление кальция составляет:
5 мг / л x 200 литров = 1000 мг, что составляет 1 грамм.
Среди 2 -литровых решений конфигурации содержание кальция составляет 40,078 грамма, поэтому 1/40,078 Мур кальций добавляется каждый день.То есть 2L x (1/40,087) = 50 мл.В этом расчете 5 кальций 5 частей потребляет водную коробку с 200 часами в 5 чай до дня, и требуется 50 мл титрования трех растворов. В то же время, чтобы обеспечить соленость, 150 мл воды в цилиндре. нужно вывезти.Это может упростить этот результат расчета до 100 литров воды. Каждая потеря 1PPM кальция требует 5 мл титрования жидкости.С помощью этого удобного метода расчета означает, что вам больше не нужно понимать вышеуказанную формулу.Просто примените формулу.
Мне нужен магний?
конечно.Его можно рассчитать с помощью относительной молекулярной массы. Мы должны настроить другое решение, которое решает 34 грамма из шести воды и хлорида магния.Расчет только сейчас основан на удобстве примеров. Фактическое измерение требует среднего значения длительного потребления.Например, если осаждение магния является относительно стабильным, количество кальция может быть надлежащим образом увеличено.В случае капающего магния в то же время мы обеспокоены тем, что добавили больше ионов хлорида, и есть несколько ионов натрия, и раствора еще нет.Мы дальнейшие исследования.Простое использование баланса NA и CL может привести к дисбалансу между CA и HCO3.
Как добавить его в бак?
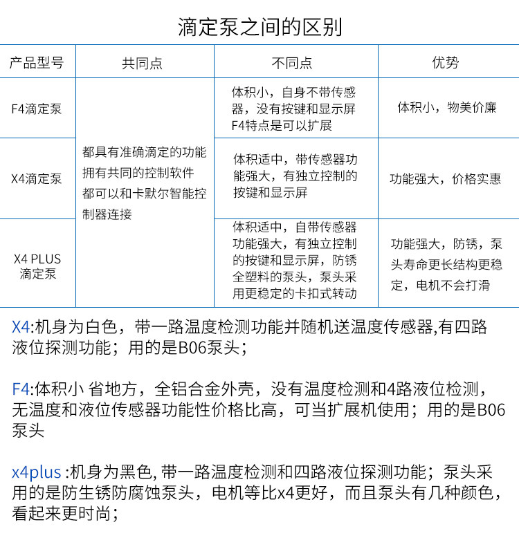
Теперь нам нужно добавлять решения и часто брать воду вне резервуара.Вопрос Устабильность рулевого управления и простота использования.Старайтесь избегать ручной работы.Хорошо использовать автоматические устройства для реализации и взять воду.Используйте Tick Pump!Титрование GroTech может расширить до 11 каналов, что может легко соответствовать этим требованиям.Оборудование для погружения может быть запрограммировано для достижения небольшого количества дополнительных дополнений, что предотвращает значительное колебание параметров качества воды.Кальций и твердость в основном потребляются в цикле освещения, поэтому титрование также должно быть ограничено этим периодом.Положение тикания должна быть как можно ближе к потоку воды, так что капельное решение быстро рассеивается.В то же время титровая трубка иногда образует эффект сифона.Не экспортируйте трубку под поверхностью жидкости.
Метод бою становится очень простым с помощью тикающего оборудования.
Аддитивный выбор
Многие производители производят эти вещества, в том числе морскую соль без натрия.Обычно используется продукты Fauna Marin, в том числе:
Баллирующий диетический хлорид кальция хлорид
Образец натрия бикарбонат
Боллинг liushui хлорид хлорид хлорид хэх
Шариковая сульфат Qi shuihei
Морская соль хлорида натрия
Есть и другие варианты для морской соли без натрия:
Профессиональный минерал профессионального продукта Tropic Marin
Pries Special
Цена на морскую соль натрия может быть дорогой, но вы знаете, что вы покупаете, это более дорогая часть морской соли.
в заключение
Метод боля должен немного учиться. Это его дефект, но вам не нужно многократно регулировать поток пузырьков кальция, контролировать значение pH и щелочики воды, и нет необходимости перемешивать реактор с водой извести. Полем

























































