Умный ноутбук, автоматический переключатель, контроллер с аксессуарами, схема

Вес товара: ~0.7 кг. Указан усредненный вес, который может отличаться от фактического. Не включен в цену, оплачивается при получении.
Описание товара
- Информация о товаре
- Фотографии
| Цвет: | Основная оболочка товарной марки окружной платы, Подключите общую гайку с водяным гриппом 800 Вт, Вставьте 800 Вт общего назначения водосточной гайки, 1100W, 1500W, 200A-400A переключатель давления, 600A-800A Переключатель давления, Переключатель давления 1100A-1500A, Автоматическая интеграция давления 130a, Схема, 200W, 400W, Схема, 600W, 800W, Схема, 1100W, 1500W, RENAI 2015 ТОРГОВА 200 Вт, Райджин 2015 г., Райджин 2015 Круга 400 Вт 400 Вт, Райджин 2015 ПРИБОР 600 Вт, RENAI 2015 ПРИБОР 800W, RENAI 2015 ПРИБОР 1100 Вт, RENAI 2015 ПРИБОР 1500 Вт, Дождь, дождь, подвесная 400A внутренняя плата, 2L черного давления в бак 1500 Вт универсальный, Схема, 200W, 400W, Схема, 600W, 800W, Схема, 1100W, 1500W |

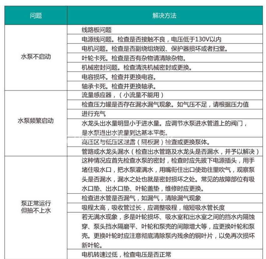
Что касается проблемы автоматического переключения и платы, такой как покупка японских аксессуаров скважины, наша консультация только для вас эффективна, чтобы диагностировать и рекомендовать его с нашим опытом. Это определенно эффективно для покупки новых аксессуаров. Он состоит из 4 аксессуаров автоматического,, стрессовые баки, гайки потока воды, переключатель давления, плата, что необходимо. Скажите, что ваши аксессуары бесполезны, и некоторые люди не хотят покупать больше аксессуаров для последующего использования или испытания, так что это действительно трудно сделать. Покупайте полный набор аксессуаров (неограниченное давление), пока давление насоса Не изменился, это может быть решено. Проверьте легко -использование аксессуаров для резервного копирования!Существует также один контроллер DSK8 или номер, показывающий переключатель давления, чтобы купить другие отдельные контроллеры в нашем магазине. Он просто выполняется и сохраняется. Конечно, это только для пользователей насоса с трудностями в дисфункции. Более 95%обычных Проблемы решаются. Я также надеюсь, что каждый сможет проконсультироваться с нами немного больше, и лучше быть удовлетворенным!







Этот переключатель является водяным насосом Raijing; корейский художественный интеллектуальный водяной насос корейский промышленный микрокомпьютер интеллектуального управления горячим и холодной водой.Демо насосы в других брендах моделей Raijing.
Нет необходимости для воды и переключения давления воды для течь.

Покупатель обращает внимание:
По мере того, как производитель продолжает улучшаться, структура и компоненты в плате немного отличаются; новые старые модели обычно имеют акции
Вы можете проконсультироваться; но независимо от новой модели, вы можете адаптироваться к соответствующей модели водяного насоса:

JLm-60-400A

JLm-75-800A
128a Электронная интеграция


1100 Вт, 1500 Вт

Характеристики продукта: Ренхо;Умный водяной насос оригинальные аксессуары, обеспечение качества!
1Переворот интегрирована с импортированными реле и другой точной электроникой.Реализовать автоматический контроль
2. Орехи с водяным гриппом для предотвращения инвертирования воды, индуцированных сигналов потока воды и реализации функции остановки накачки.
3. Фиолетовый переключатель чистый интерфейс меди, импортный микроавтобус.Давление регулировки составляет 1,5-3,0 кг.
4, Датчик высокого качества с давлением подушки безопасности 2L для достижения постоянного давления воды и избегания буфера.
Вышеуказанные четыре аксессуара и характеристики управления образуют автоматический контроль корейских работников, микрокампутерный насос!
Аксессуары для водного насоса Renjing:

Интеграция круговой платы 1100 Вт

Плата

Орех с водяным гриппом:


Переключатель давления:


Дайский бак:








Это оригинал, качество в порядке, оригинальный Raijing, корейский работник!
Консультация по решению автоматического решения 13968629922
Jinlong Electromechanical Store Brand Store
































