300B Электронная трубка толчок 845 Используйте нагрузку для индуктивности к переоборудованию 92, чтобы насладиться левым и правым переоборудованием 50 мА. Сопротивление меди 748 евро

Вес товара: ~0.7 кг. Указан усредненный вес, который может отличаться от фактического. Не включен в цену, оплачивается при получении.
Описание товара
- Индивидуальный круг хора нагрузки
- EI66X35 Круги загрузки 240 Юань/пара
- EI66x35 Load Docke 120 Юань/Только
- 66*35 низкочастотный дроссель
- Информация о товаре
- Фотографии
| Цвет: | EI66x35 Load Docke 120 Юань/Только, EI66X35 Круги загрузки 240 Юань/пара, Индивидуальный круг хора нагрузки, 66*35 низкочастотный дроссель |
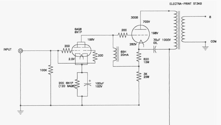
300B Электронная трубка толкание 845 нагрузки силовой трубки, индуктор 92, OUP-DC 50MA, Сопротивление меди 748 Ом.
Этот дроссель нагрузки также может использоваться для нажатия выхода экрана электронной трубки, заменив резистор экрана, что способствует увеличению силы толкания и уменьшению рабочего напряжения.
Электронная труба с помощью экрана с дроссельной муфтой очень популярна в схемах иностранных труб.Maihak, Delufenggen, предварительный V72 Siemens и полюс экрана EF804S второго уровня используются для нагрузок индуктивности.
Заглушка (дросселя экрана) отличается от обычных индукторов. максимально маленькие.Из высоких требований к верности он требует более десятков тысяч ходов, что сопоставимо с процессом выходной коровь. что значительно уменьшает количество обмоток. Частота расширения.
Индуктивность кластеризационного кольца нагрузки является сопротивлением постоянного тока. Он используется в драйвере электронной трубки и использует разумный эффект и эффект привлечения последующего прикосновения. Нагрузка индуктивной связи и резистивная емкости-это два совершенно разных стиля. -Маммеры серебряной фольги.Низкочастотная эластичность свободна, атмосферная и имеет лучшую очарование, чем резистивные нагрузки.
Индуктор нагрузки должен иметь определенный запас эксплуатационного тока, и звук определенно будет лучше, чем сопротивление нагрузки.
Индукторы нагрузки также имеют свои недостатки, и их низкочастотный и высокочастотный прирост будет изменяться с частотой.Неудовлетворительно соблюдать не всеобъемлющие, и это не всеобъемлющее.
Высококачественная бескорослая медная эмалированная проволочная рана, нейлоновый скелет, отжиг Z11 EI 66x35 мм обмотка ядра, зажим для верховой езды или фиксация British Red Bull, Обратитесь к методу обмотки выходного трансформатора, Пять зажимов и четыре подключены последовательно, а железное ядро вставлено плавно.
Мне нравится около 92 наслаждений.Сопротивление меди составляет около 748 Ом. Может быть над DC 50MAПолемВесить около 1 кг/кусок, 120 юань/кусок, 240Юань/Бай.
Этот дроссельный дроссель можно использовать для выхода нагрузки электронных труб, таких как 6DJ8, 6N1, 6N8p, 6p1, 6p14, 6v6, 6p3p, EL34, 2A3 и т. Д.

Конечно, этот дроссель нагрузки также может использоваться для высоковольтной фильтрации постоянного тока машины трубки, и эффект лучше, чем у обычных дросселей.








иллюстрировать: Из -за различного соотношения производства,Из -за различных условий испытаний и оборудования значение индуктивности и сопротивления будет отличаться. Параметры, представленные выше, только для справки!
ЭтотНагрузка обезвоживания кругаВы также можете настроить по запросу!






