ADS1256 24 -BT 8 -Канал ADC AD модуль AD High -Presision ADC Collection Card Card Saibao Electronics

Вес товара: ~0.7 кг. Указан усредненный вес, который может отличаться от фактического. Не включен в цену, оплачивается при получении.
Описание товара
- Информация о товаре
- Фотографии

I. Обзор
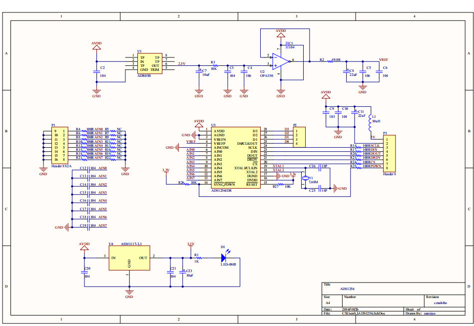
Модуль ADS1256 8 -бит ADC оснащен TI ADS1256IDB Micro -Sower Souncer, высоким чипом ADC с высоким разрешением и источником напряжения 2,5 В, SPI -интерфейсом, скоростью выходных данных может достигать 30 кsps, поддерживающий одноэтажный и дифференциальный вход.
2. Функциональные характеристики
Высоко -преобразование ADS1256IDB ADC Chip;
ADR03 2,5V Power Benchmark Chip;
Скорость выходного данных может достигать 30 кк с, низкая линейность±0,0010 %;
Модуль может быть настроен как 8 -милый входной вход или 4 дисперсионного ввода;
Модуль ADS1256 подходит для измерения аналогового напряжения в течение 3 В;
Модуль рабочего напряжения 5 В;
В -третьих, введение и описание оборудования
Размер доски: 35*60mm
Описание функции тарелки:
1, Описание интерфейса:
5V,GND:5Vвходная мощность;
SCLK,DIN,DOUT,CS:SPIИнтерфейс связи;
DRDY:ADS1256Выходной выход данных (низкий уровень эффективен);
PDWN:ADS1256Синхронизировать/Выключить вход питания (низкий уровень достоверно);
AIN0-AIN7: ВВЕДЕНИЕ ВВЕДЕНИЕ ВЫСОВАНИЯ ВИНДА, который можно использовать в качестве8Независимый для дорожного отдельного ввода или4Дифференциальный вход (измеренное напряжение должно быть союзное с модулем).
потому чтоADS1256Напряжение питания5VИ измеренное напряжение должно быть ниже, чем напряжение питания2VТаким образом, модуль применим только к измерению3VВнутреннее аналоговое напряжение.
Модуль предоставляетSTC15W&&STM32Одиночная машина8Программа Road Serial Port Display Справочная программа иSTC89C52Одиночная машина4дорога1602_LCDОтображать справочные процедуры, в которыхSTC89C52Одиночная машина+1602LCDПростой метод испытания ЖК -дисплеев заключается в следующем:
5V,GNDловитьDC 5Vисточник питания,SCLK,DIN,DOUT,DRDY,CSЗабрать одну -кладовую машинуP1.2,P1.3,P1.4,P1.5,P1.6,AIN0,AIN1,AIN2,AIN3Отдельный2.5V,2.5V,2.5V,2.5V(Измеренное напряжение должноADS1256Вместе),1602ЖК -дисплей будет отображаться на нем4Значение напряжения группы, среди которых № 11,2,4ГруппаAIN0,AIN1,AIN3Значение напряжения ввода одноподобного, первое3ГруппаAIN2-AIN3Разница.4Значение напряжения массивов о2.5V,2.5V,0V,2.5VСущность












