Hifidiy Forum Luyao Moderator

Вес товара: ~0.7 кг. Указан усредненный вес, который может отличаться от фактического. Не включен в цену, оплачивается при получении.
Описание товара
- Информация о товаре
- Фотографии
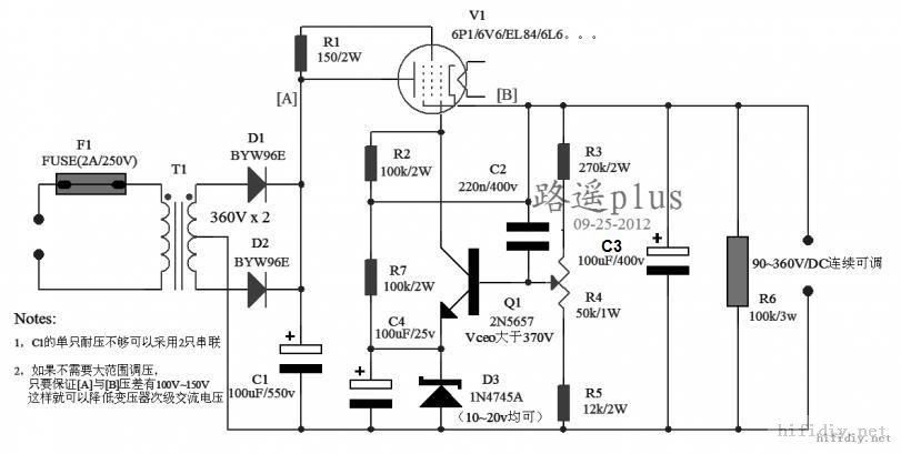
Одиночное напряжение установлено с 4 выпрямительными трубами при условии входа 0-220 и двойными токами, такими как 220-0-220 Установить 2 выпрямления, чтобы удалить 2 на внешней стороне
Форум Hifidiy Lu Yao Elite Edition Предыдущая стабилизация желчи лорда может регулировать плату источника питания (6p1 одиночная труба), которая потребляет 12 Вт с максимальным экраном 6p1, а разница напряжения регулировки мощности составляет 100 В. Это может обеспечить максимум 120 мА. У него нет проблем.Честно говоря, он используется в крупных материалах и небольших материалах.За исключением сиденья трубы, другие компоненты могут быть установлены с обеих сторон.Труба помещается в середину доски, что удобно для экспозиции.
Оригинальный пакет:Http: // item
Http:/ not .hifi bass .net/ thread-723742-1-.html








