- Таобао
- Техника
- Аудио и видеотехника
- Hi-Fi -динамики / Усилители
- 627369197818
6f2 push 6p1 категория категория одиночной категории 2.5wx2 seiko brzhifi bluetooth 5.0hifi лихорадка

Вес товара: ~0.7 кг. Указан усредненный вес, который может отличаться от фактического. Не включен в цену, оплачивается при получении.
Описание товара
- Без Bluetooth
- Bluetooth
- Информация о товаре
- Фотографии
| Цвет: | Bluetooth, Без Bluetooth |
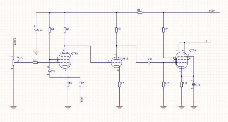
6p1 - это электронная трубка, используемая в качестве выходного класса усилителя в первые дни в качестве выхода усилителя.В течение десятилетий в нашей стране возраст электронных трубных радиоприемников в основном принимается всеми производителями.Его звук довольно удовлетворительный, мягкий и прослушивающий.Это классический голос многих людей в памяти.Несмотря на то, что есть только 2,5 Вт выходной мощности, она все равно может получить лучшие результаты.Таким образом, мы чувствуем ответственность за то, чтобы сделать это в соответствии со спецификациями обычных продуктов.Эта машина маленькая по размеру, уникальная по форме, но сильная тяга.Не используйте фактическую тягу общего транзистора или мощность цифрового усилителя для анализа электронного усилителя мощности, потому что высокое напряжение питания и уникальная выходная структура бычьей Он обладает хорошими низкочастотными возможностями привода. И звук мягкий, гладкий, теплый и деликатный.Вот почему электронные трубы не были полностью заменены после появления многих новых технологий.
Эта машина подходит для нажатия обычных динамиков книжных полков и некоторых динамиков с высокой чувствительностью. Эта машина добавляет новый приемный модуль Bluetooth 5.0 для облегчения беспроводного подключения портативных устройств, таких как мобильные телефоны.
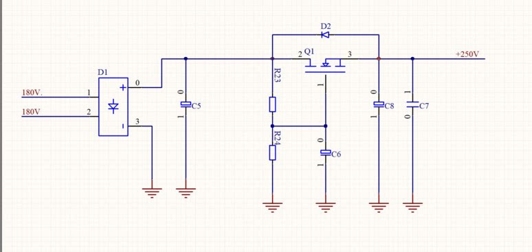
Принципиальная диаграмма этой машины заключается в следующем:


Весь параметр машины:
Рабочий метод: класс А
Выходная мощность:
Частотная характеристика: от 20 Гц до 20 кГц
Динамический диапазон:>96 dB
Размер всей машины: 152*109*261MM
В целом веса машины: 4,2 кг (с упаковкой на 5 кг, чтобы взимать плату за курьеров)
Физическая карта выглядит следующим образом:




















