- Таобао
- Техника
- Аудио и видеотехника
- Hi-Fi -динамики / Усилители
- 607240646799
Обратитесь к немецкому знаменитому инструменту D. Klimo Kermu Electronic Tube MC+MM Певая вещество желчь желчь

Вес товара: ~0.7 кг. Указан усредненный вес, который может отличаться от фактического. Не включен в цену, оплачивается при получении.
Описание товара
- Вся машина
- Чистое шасси
- Информация о товаре
- Фотографии
| Цвет: | Чистое шасси, Вся машина |
Чистое шасси: просто набор шасси+страховое сиденье летучие сиденья.
Вся машина: набор цельной машины+национальная стандартная электрическая линия
Германия D.Klimo Kermu Singing - это усилитель, поддерживающий MM/MC CAN, ее оригинальная машина продается более 60 000 юаней.Его звук восстанавливает истинный и точный. Это репрезентативный бензор.
  этот параметр машины
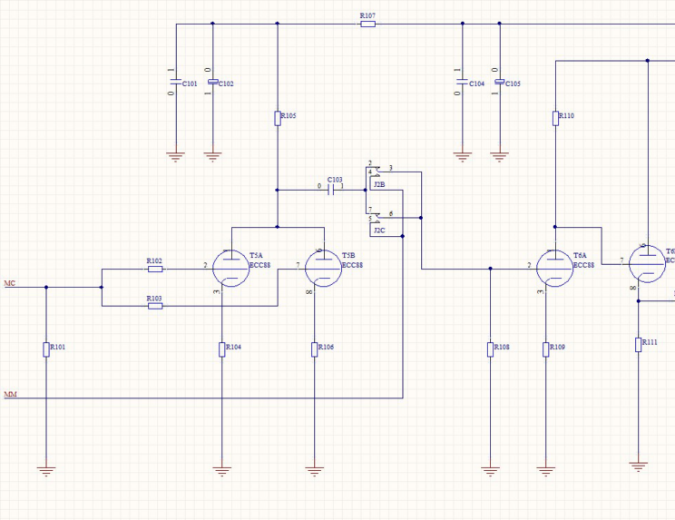
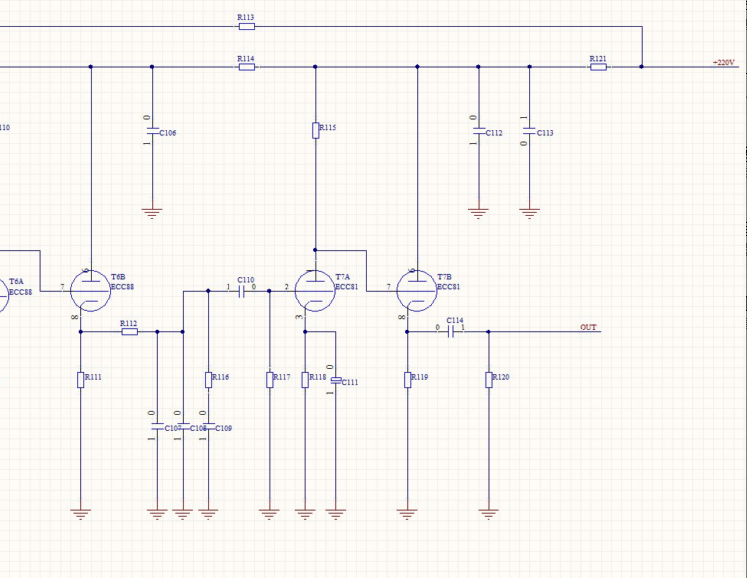
Усиление: 34db (режим мм)/54db (режим MC)
Соотношение сигнала: 73 дБ (400 УФ/1 кГц/12omhm)
Искажение: менее 0,02%
RIAA: сбалансированный активный двойной балансировщик звука
Входной импеданс: ток входного виртуального 0 Ом
Выходной импеданс: 100 Ом
Выходное напряжение: максимум 7 В
Эта машина электронная трубка: Пекин 6N11x4+Dawn 12at7x2
Вес: чистый вес машины составляет 5,2 кг, а упаковка заряжается в 6 кг.
размер : 430x92x278
  оригинальная машина такая же:


Это настоящая версия, которую мы завершили:









Принципиальная диаграмма этой машины:











