2.4G Беспроводной аудио и видеомодуль получает SM186R (-90DBM)

Вес товара: ~0.7 кг. Указан усредненный вес, который может отличаться от фактического. Не включен в цену, оплачивается при получении.
Описание товара
- Информация о товаре
- Фотографии
Новый продукт Ultra -Small Tolume Stereo получает 8 частотных точек 
Этот модуль принадлежит2400-2483.5MHzВ диапазоне частот, короткопроизводительное оборудование для радиопроизводственного радиосвязанного оборудования с непрерывным коммуникационным оборудованием, таким как промышленность, наука и медицинская помощь, может передавать звук и/Или видео.Принять низкую мощность, интегрированныйVCO,PLLШирокополосныйFMВидео демодуляция,FMГолосовая нагрузка делает модуль меньше; форма упаковки в заглушке используется для облегчения требований к установке пользователей.
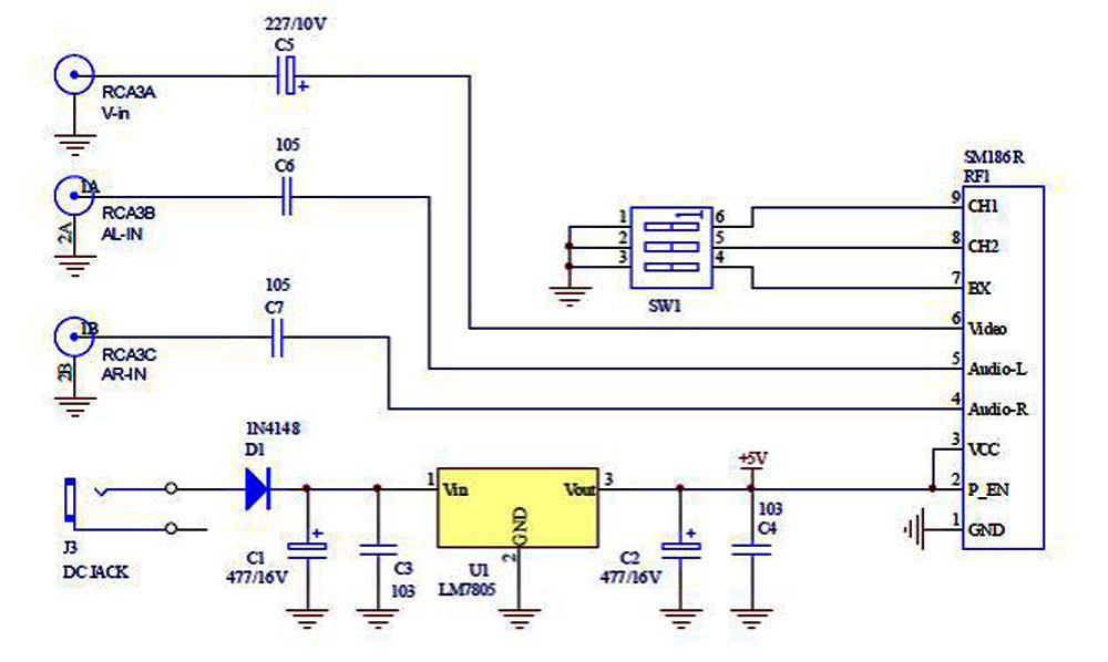
Применение этого модуля должен только просто подключить источник питания, одиночныйДвойные звуковые кабели, видео кабели, подключаются к антенне, чтобы получить музыку и сигналы изображений.
Прием модуль характеристики
- 2.4GШирокополосная связьFMперенимать
- Маленький размер:34*24*4mm
- Низкое энергопотребление:3.3v110mA
- Высокая чувствительность:-90dBm
- Утечка волны с сантимером: соответствуетCE,FCCТребовать.
- Вывод аудио и видеосигналы напрямую.
- Восемь каналов.
Plug -IN установка, которая удобна для использования пользователями.











