Имитация

Вес товара: ~0.7 кг. Указан усредненный вес, который может отличаться от фактического. Не включен в цену, оплачивается при получении.
Описание товара
- Закончил доску




- Один кусок пустой золотой платежной платы

- Информация о товаре
- Фотографии
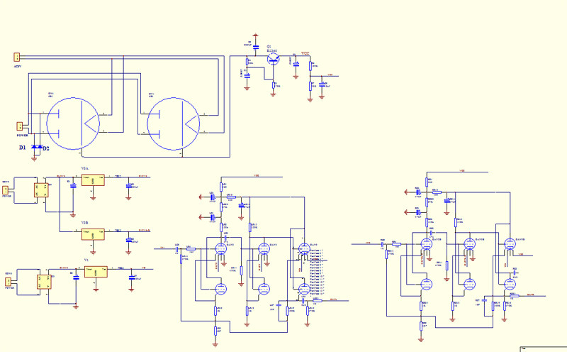
| Цвет: | Один кусок пустой золотой платежной платы, Компоненты PCB+(исключая 10 электронных труб), 6 Домашняя электронная трубка, 4 Q -Уровень авиационного выпрямителя, 2 поддерживающие трансформаторы, Соответствующее шасси, Закончил доску |
Французский производитель вакуумных труб Джадис, основанный в 1983 году. Сам дизайнер Жан-Поль Каффи-это человек, который очень одержим музыкой и очень хорошо знает физические характеристики живой музыки.Он настаивал на том, чтобы поддерживать чистое самодостаточное самодостаточное давление бренда, а также толкание триода -то, как увеличить последовательные характеристики. Продукты сохраняют постоянную романтическую традицию французов, и все отражают изысканные и благородные.JP200 -это очень популярный флагманский предварительный этап, запущенный Jadis. Он состоит из двухуровневого коммунистического катода A и первого класса Straight Protector. . Поэтому двойная отрицательная скидка может сделать искажение очень низким.
Мы ссылаемся на схему в сочетании с сопоставлением компонентов на уровне лихорадки, стремясь сделать 1 очень всеобъемлющим, так же, как предварительная электронная трубка, человеческий голос очень реален, деликатный и влажный.Низкая частота полна бомб, высокочастотная шелковая пряжка
Выбранные материалы представляют собой двустороннюю золотую печатную плату, фильтрацию Philip, немецкий конденсатор WIMA, сопротивление Feli Pu и другие устройства с высоким уровнем.Два электронных фильтрационных триода K1340 - часть разборки
Электронная трубка будет храниться в течение 3 месяцев
Требуемое напряжение-группа AC320V-0 2  6,3 В напряжения 2 Группы напряжения 10 В 4 Группы 2 Трансформаторы для полного источника питания.Левый и справа полностью независимы, а разделение улучшается
Если вы выберете свободные детали, вам нужно сами поставить их. Этот пакет не содержит RCA и потенциометр, и вам нужно купить дополнительный
Если вы чувствуете проблемы, вы также можете купить всю машину

Размер печатной платы: 265x165 мм
Это комплект, который должен быть сварен сам. Если вам нужно сваривать, увеличьте стоимость испытаний 50 юаней для сварки.На самом деле, легко сделать это самостоятельно, потому что колода не имеет долгов.

















