鍜岀 敯 敯 敯 傛皬 鑳 鑳 墠绾 瓙绠 ″ 墠绾 椾 椾 閰嶅 3 宸 埌 埌 埌

Вес товара: ~0.7 кг. Указан усредненный вес, который может отличаться от фактического. Не включен в цену, оплачивается при получении.
Описание товара
- 4 импортированные электронные трубки не включают наборы


- Комплект не содержит 4 электронных труб (сварная сама)

- Информация о товаре
- Фотографии
| Цвет: | Комплект не содержит 4 электронных труб (сварная сама), Готовый продукт не содержит 4 электронных труб (сварные), 4 импортированные электронные трубки не включают наборы, Вспомогательный трансформатор Single 220+10+6.3, Вспомогательное шасси (исключая входные и выходные клеммы) |
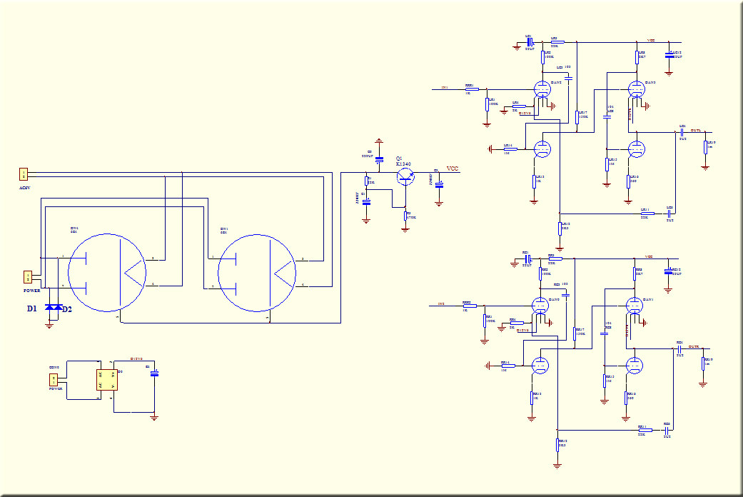
В ответ на некоторые недостатки традиционной схемы Malays 7 японский Hetian MAO улучшился на основе схемы Malanz 7. Любой эффект напряжения используется только в качестве буферного уровня. ? 1?
Нет необходимости отлаживать в продукте.
Комплект содержит 2 6Z4 выпрямителя электронных труб
Размер печатной платы: 155x122 мм
Отказ от ответственности, цепная нить используется для полного DC.Высокое давление также приносит фильтрацию стабилизации, а шум абсолютно тихо, но следует отметить, что входной импеданс электронного трубки высок
Вы можете купить вариант в соответствии с вашими собственными потребностями.
Требуются 3 набора напряжения.
запустить 220V--0 6V--0 10V--0 (Диапазон высокого давления может быть 200-260 В)
Обычно, если вы слышали электронную трубку, вам не будет интересно играть на предыдущем уровне





Различные оболочки также могут быть установлены так.

Покупка трансформатора

Покупка шасси, все -алюминиевая структура сплава, без цены 4 входных и выходных терминалов на рисунке 198 Yuan 1




| Гетиан Мао Шасси Полный набор | |
| Набор | 88 |
| 4 импортированные электронные трубки | 440 |
| Трансформатор | 65 |
| Шасси | 198 |
| 4 входной терминал CMC | 31 |
| Потенциометр типа 16 | 12.5 |
834.5 |
| Гетиан Мао Шасси Полный набор | |
| Набор | 88 |
| 4 Пекинская электронная трубка | 170 |
| Трансформатор | 65 |
| Шасси | 198 |
| 4 входной терминал CMC | 31 |
| Потенциометр типа 16 | 12.5 |
| 564.5 |









