Имитация Германии MBL6010D Передняя полярная линия Высокая двухканальная импорт S5534/AD797 Передняя полярная звуковая пластина

Вес товара: ~0.7 кг. Указан усредненный вес, который может отличаться от фактического. Не включен в цену, оплачивается при получении.
Описание товара
- Информация о товаре
- Фотографии
| Цвет: | Печата пусто, Разбросанные детали (тайваньский потенциометр), Санда (ALPS16), Готовая доска (Тайвань Потенциометр), Готовая плата (ALPS16), Законченная доска AD797 (ALPS16), Санда (ALPS27), Готовая плата (ALPS27), Готовая доска AD797 (ALPS27) |


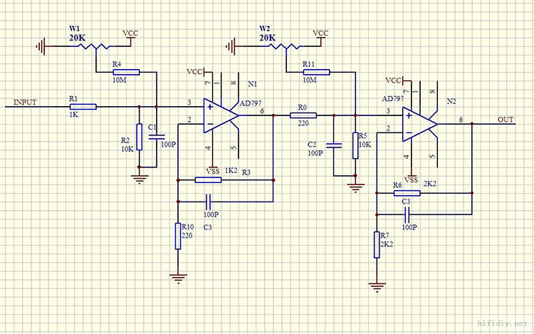
Передняя полярная доска из -за знаменитой машины MBL6010D Front Line, которая точно такая же, как оригинальная основная линия запуска.
Особенности: Благородный и тонкий звук, сильное чувство наслоения, широкий динамический диапазон, очень устойчивый к прослушиванию.
Секция увеличения и буферизации принимает Гранд S5534 США (разборка) (Philips 5534) или единоличный отдел AD797 (разборка).
В части питания используется японская сервопривода.
Пропускная способность фильтров -конденсатора достигает более 20 000 мкв, используя осевую емкость Philips 2200Uf*2 (разборка), Nijikang 4700Uf*4 или 3300Uf*4, Black King Kong 470uf*2, Black King Kong 220UF*8 и более 20 Philips маленькие концерты. В других брендах объемный потенциометр использует потенциометр объема 10 кА, произведенный на Тайване, а японский импортный потенциометр ALPS16 10KA.(Prose 2200UF емкость использует новый японский Electrolitic 2200UF/25 В конденсатор).
Размер лба: длиной 145 мм*ширина 93 мм*высота 28 мм
Существует два типа питания передней пластины. Полем
Применимое напряжение переменного тока 12-18 вольт.
Четыре операционных усилителя были импортированы из импортированного нового сингла Demzhou 5534.




















