Регулируемая частота Регулируемая частота Регулируемая фазовая спутниковая динамика

Вес товара: ~0.7 кг. Указан усредненный вес, который может отличаться от фактического. Не включен в цену, оплачивается при получении.
Описание товара
- Информация о товаре
- Фотографии
Размер: длиной 208 мм.Шириной 46 мм
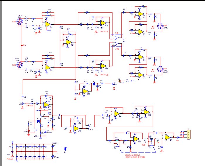
Описание интерфейса
1. Питание и выход сигнала на плату усилителя
2. Питание+V G -V -порт питания.
3. Выход сигнала G S, G -сигнала Ground провода, S Ultra -Teight Bass Signal, вход сигнала подключения платы.
4. Фаза фаза.
5. HPF передний выход 120 Гц низкий переключатель.
6. Ограниченное давление с ограниченной лампой, перегрузка света.
7. Сигнальный свет.
8. Силовые огни мощности.
9. Управление громкостью уровня линии.
10.OUTPUT L, выходная r Front Comtell и выход Qualcomm.
11.INPUT L  вход R, вход сигнала, чувствительность 1V (0DBV)
12. Регулировка частоты кроссовера 80-150 Гц.













