Стерео и два независимых обработки ультра -низкочастотные выходные пластины Hifi Sound Hifi -ограниченная скидка времени

Вес товара: ~0.7 кг. Указан усредненный вес, который может отличаться от фактического. Не включен в цену, оплачивается при получении.
Описание товара
- Информация о товаре
- Фотографии
| Цвет: | Сам комплект Weld, Закончил доску, Готовая плата плюс полная алюминиевая панель, Передняя машина целая машина, Настольный компьютер |

![]() |
|

Последняя версия театра
Позиционирование музыки типа звуковая доска и оружейная карта
Низкий эффект некачественный и удобный Глубокий
Пакет 1: Сама сварка комплекта
Пакет 2: готовая доска
Пакет третий: готовая доска плюс все алюминиевые панели
Пакет четвертая: передняя машина целая машина
Пакет 5: настольный компьютер целая машина 15W+15W+50 Вт+50 Вт
2.0 Часть человеческого голоса хороша, чтобы восхищаться Altec Линия
Уникальные волны низкочастотной части двойного пистолета и эффекта улучшения схемы безграничны!
2,0 Часть высокого баса может быть отрегулирована
Overwalk Independent Ultra -Bass Output
Основной громкость звука Cannon Control Control и количество Cannon Sound можно отрегулировать
Может быть группа 2.1 Также может составить 2,2
Двухчастотный поворотный точка баса автоматически изменится с изменениями в главном звуке, чтобы гарантировать, что частота супер лысой основной коробки будет идеально подключена.
Высокий и басовый лишний вес баса управляйте
Диапазон источника питания может быть широко использован одним источником питания: AC 12V --- -AC 18V
Также можно использовать: DC 15V---- DC 24V
Третье издание











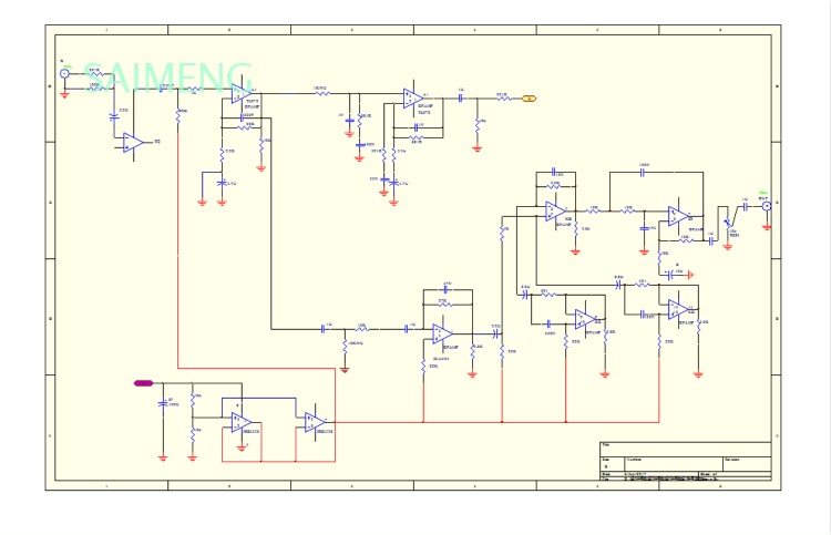
Следующая только одна линия канала


Схема сопоставления 1 малая система на рабочем столе 2.2
https://item.taobao.com/item.htm?spm=a1z10.5-c.w4002-3566893553.42.42.42.wpmjv8&id=53801475845
Схема соответствия 2 среднего типа Гостиная 2.1
https://item.taobao.com/item.htm?spm=a1z10.5-c.w4002-3566893553.27.wpmjv8&id=53369602241
Если вам нужно шасси, пожалуйстаhttps://item.baobao.com/item.htm?spm=2013.1.20141001.1.blmoav & D = 19869180931 & SCM = 1007.10115.36000000000 00 0EC4-2644-264 3-46F7-ADBB-3E9A13A80A80A80A80A80A80A80A80A80A80A1

Следующая 2,2 -классная плата с доской 2,2 с доской с TDA7560 Post -Уровень два заказа AC 13.5V 4A Трансформеры
Push-Main Box Две 3-дюймовая полная частота
--- бас два 6,5 дюйма
Когда ночь тихо, просто слушать только 2,0 вокала действительно красиво!




















