LM3915 Уровень Таблица VU Таблица Силовая микрофон Усилитель 10 светодиодных индикатора уровня светодиода свободные части

Вес товара: ~0.7 кг. Указан усредненный вес, который может отличаться от фактического. Не включен в цену, оплачивается при получении.
Описание товара
- Информация о товаре
- Фотографии
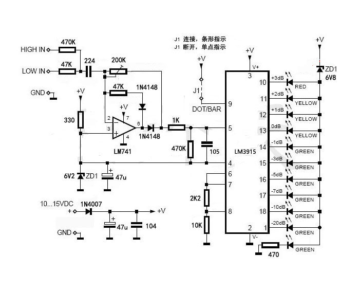
  10 сегмент LM3915 Плата индикатора уровня.Доска увеличена (741 одиночная скорость) на доске.Можно использовать для инструкций по выводу до уровня или усилителя.
Питание: 12 В постоянного тока.
Всего имеет 11 светодиодов, 3 мм светодиода, 10 уровней, 1источник питанияИнструкции.Соответствующий цвет по умолчанию: 7 зеленый, 3 желтого, 1 красный
Источник питания: 12V150MA
Введите чувствительность:
Низкий вход: от 150 мВ до 6 В среднеквадратичных средств (47K)
Высокий вход: 1,5 В до 60 В среднеквадратичных средств (470 тыс.)
размер: 35 x 70mm
Вес: 20 граммов
Видеоэффект:http://v.youku.com/v_show/id_XODMzOTgwODYw.html
  Санда: 19 Юань.
Сварная готовая карта

Диаграмма принципа схемы:






