TDA7293 Монополия Ptensear Portal Plate Fever 100W Ультра большой мощный ультра -источник энергии двойной 12 ~ 40 В

Вес товара: ~0.7 кг. Указан усредненный вес, который может отличаться от фактического. Не включен в цену, оплачивается при получении.
Описание товара
- Готовая доска сварена и проверяется ОК
- Один набор свободных деталей необходимо для свадьба
- Информация о товаре
- Фотографии
| Цвет: | Один набор свободных деталей необходимо для свадьба, Готовая доска сварена и проверяется ОК |
Особое внимание, 4 3300 UF картинки сейчас всеобъемлющееобновлениеЭто 40 В 4700UFНичикангемкость
Эта цена является ценой на объемные детали, сварка отладки OK Plus 10 Yuan Новая версия - 4 -конденсаторная версия
СодержатьST Original 7293 Чип,
Все предыдущие 2 конденсатора были старыми версиями раньше!Увеличение не увеличивается!Бас более твердый!Пересечение
Учитывая, что некоторые покупатели любят динамические конденсаторы высокого напряжения, теперь оптимизируют и улучшают много раз

Это наша карта установки продукта, которая может быть для вашей ссылки!





Особенности этой машины:Пожалуйста, посмотри!
1: Используйте новый оригинальный чип ST TDA7293, один фальшивый штраф Десять
2: сдвоенный жестяной сцену с двойной оловянной обработкой материалов военного совета, лучшая надежность
3: Используйте толстые медные резисторы, все конденсаторы являются импортированными брендами, Elna, а фильтровая конденсаторы - 2 ничикона4700 UF, внутреннее производство составляет всего несколько центов, и 1 качество звука нельзя сравнивать!
4: Выходное сопротивление - это 3W Армия Панасона, регулирующая сопротивление!
- Рабочий диапазон напряжения: двойной 12 В— двойной 50 В, пик выходного тока 10А; Рекомендуется трансформеры AC Dual 32V
- Выходная мощность:&Plusmn; 40V, 8&Омега; 100 Вт;&Plusmn; 45V, 8&Омега; шии 140 Вт;&Plusmn; 29V, 4&Омега; 100 Вт; 85wx1 без воздействия мощности, пиковая мощность 100 Вт
- Общее гармоническое искажение (PO = 5 Вт, F = 1 кГц) 0,005%;
- Коэффициент конверсии 15 В/μ s;
- Входной импеданс 100K&Омега ;; импеданс спикера: 4-8 евро
- Частые 20 Гц— 20KZ; работа в классе A и B;
На картинке ниже старая версия!Новая версия была обновлена 4 конденсатора!Пересечение- На картинке ниже старая версия!новая версияужеОбновление 4 конденсаторов!Пересечение
На картинке ниже старая версия!новая версияужеОбновление 4 конденсаторов!Пересечение




120 Вт кольцо скот Нажмите, чтобы войти, с покупкой бесплатной доставки!






В этом наборе рисунков вы можете купить Ultra -High -Definition Pictures!

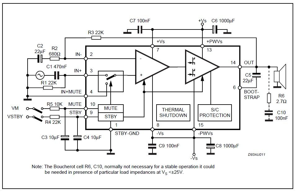
Ниже приведена официальная схема.











