F6-PGA2311 PGA2310 Предварительный комплект Hifi Высокий спектр громкости Шаг. Следуйте ошибке. Следуйте ошибке

Вес товара: ~0.7 кг. Указан усредненный вес, который может отличаться от фактического. Не включен в цену, оплачивается при получении.
Описание товара
- PGA2311 Цена сварной готовой продукции
- PGA2311 Кит цена
- PGA2310 Установленная цена
- PGA2310 Сварная готовая цена продукта
- Информация о товаре
- Фотографии
| Цвет: | PGA2311 Кит цена, PGA2311 Цена сварной готовой продукции, PGA2310 Сварная готовая цена продукта, PGA2310 Установленная цена |
Диаграмма принципа комплекта, вы можете скачать этот пакет файлов, есть схематическая схема всех комплектов этого магазина
http://pan.baidu.com/s/1gfgF22B
PGA2311 Цена комплекта - 118, готовая цена 135 Юань(Упакован в 16 PINПластырьУпаковка)
PGA2310Цена готового продукта составляет 148 юаней (инкапсулирована в упаковке с 16 -пинкой)
*PGA2310 имеет лучшие и динамические, более высокие выходные колебания, чем PGA2311
PCB - Shenjin PCB
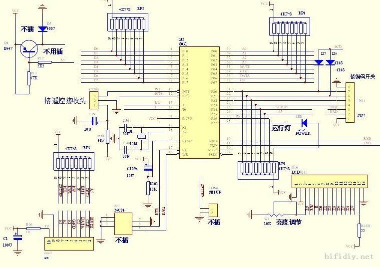
PGS2311/2310 Создание регулирования громкости имеет следующие преимущества:
С точки зрения точности, он в 100 раз выше, чем механический потенциометр, а массив сопротивления отвлечения реле также в 10 раз выше, чем массив сопротивления.<тысядный
С точки зрения окрашивания звука, из -за небольшого громкости, короткой проводки и распределенных конденсаторов ниже, чем у реле, звук звука кака, когда реле высосает в комбинации
С точки зрения качества звука, поскольку это продукт BB Top ++, нет искажений переключения, а искажение меньше одного на 10 000
С точки зрения жизни, механический потенциометр изношен, и чем больше времени для управления электрическими приборами, тем больше времени сопротивления контакта.
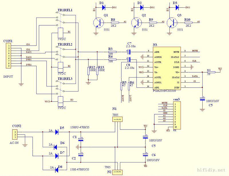
С точки зрения управления, PGA2311 может управлять регулятором громкости 2 каналов, что очень полезно для поля и положения звука, и нет никакого способа управлять реле.
Эта схема интеллектуальна. Не запускайте внутреннюю амплификацию PGA2311 без запуска 0DB. Запускайте только внутренний объем управления массива сопротивления, который может быть подключен к другому предварительному использованию., Вы можете удаленно управлять этим пакетом>0DB, автоматически запустите внутренний супер -усилитель и напрямую подключите усилитель питания.
Colume Control принимает знаменитый чип PGA2311 американской компании BB.Этот чип называется&LDQUO; Super Digital Complort Chool&Rdquo; его индикаторы могут относиться к приведенным ниже данным, которые не маленькие, чем CS3310, а степи составляет 0,5 децибел.Чип контролируется многими всемирно известными производителями Hi-End для десятков тысяч юаней.Такие как Джефф Роуленд, Крелл, Грифон, MBL, Марк Левинсон и т. Д.
1 Каждый канал может независимо отрегулировать объем. может также 2 звука 2 звука. DAO Unified Cortraging Увеличение или уменьшение
2 Принесите функцию памяти состояния выключения (для установки с 24C02 и коротким подключением настройки на ЖК -плате)
3 3 Выбор ввода дороги Hifi, полное пульт дистанционного управления. Введите выбор ручного ввода, нажмите кнопку цифрового переключателя
4 LM317 LM337 высокая стабилизация, стабилизация,Размер материнской платы небольшой и простой в установке, только 85x80 мм
5 Вы можете напрямую подключиться к усилителю мощности, нет необходимости добавлять другой предварительный элемент управления,
6 PGA2311 не начинается во внутреннем усилении при 0 дБ. Это чистый массив сопротивления. Когда вам нужно усиление>При 0DB, внутренний супер -усилитель автоматически запускается, который является предшественником с хорошим индикатором
7Выполнение функции дистанционного управления
8При ручной регулировании дистанционное управление до сих пор не видно.
9Используйте устройство стабилизации Onanmei, 6 цифрВведите RCAWatanabe. Он имеет много эффектов для аксессуаров с низким уровнем моды, чем некоторые доски, которые играют только на вывеске PGA2311.
Размер установки этого набора довольно мал, прост в установке и установке, а также имеет ручные функции регулировки дистанционного управления.
Самая легкая операция - гуманизация. Не существует громоздкого функционального меню.
Размер платы управления: 101x38 мм
Размер материнской платы: 85x75 мм
Трансформатор PGA2311 использует напряжение: AC 7x2&NBSP; --- AC12 x 2 может быть доступен
Трансформатор PGA2310 использует напряжение: AC 12x2&NBSP; --- AC16 x 2 может быть доступен
*** Если вы обнаружите, что экран дисплея слишком темный, вы можете повернуть к тонкому потенциометру слева. Если вы найдете тень персонажа, вы можете удалить потенциометр влево, чтобы устранить потенциометр, чтобы устранить его.
*** Светлый диод на ЖК -плате постоянно мигает.















