2020 Новый подлинный менеджер проекта по информационной системе реальные вопросы уточнение и плотность предложений.

Вес товара: ~0.7 кг. Указан усредненный вес, который может отличаться от фактического. Не включен в цену, оплачивается при получении.
Описание товара
- Информация о товаре
- Фотографии


![]() |


|


|




| ||||||||||||||||||||||||||||||||||||||||||||||||||||||||||||||||||||||||||||||||||


















Название: «Фантастические и предложения менеджера проекта информационной системы Реал -вопросов и предложений»
Автор: Редактор -in -Chief xue Dalong, заместитель редактора -ин
Спецификация: 370 мм&Раз; 260 мм горизонтальный 8 открытый
Индия: 15,5 Индийский Чжан
Слова: 491 тысяча персонажей
Версия: январь 2019 издания 1   печать впервые в январе 2019 года
Печать: 0001— 3000 томов
Цена: 48,00 Юань

“ Менеджер проектов информационной системы”“ мягкий тест&Старший квалификационный профессиональный экзамен в Rdquo;) - это национальный экзамен под руководством Министерства человеческих ресурсов и социального обеспечения, промышленности и информационных технологий.
Доктор Сюэ Далонг, который неоднократно участвовал в смягчающих предложениях и долгое время участвовал в мягких тестовых тренингах, является редактором.Доктор Сюэ знаком с формой, сложностью, глубиной и фокусом вопросов тестирования, чтобы понять трудности в процессе обучения студентов.
Анализ реальных вопросов в этом наборе тестовых работ может помочь кандидатам в полной мере овладеть знаниями и навыками, необходимыми для менеджера проекта информационной системы, освоить фокус экзамена, ознакомить их с формой тестовых вопросов и научитесь отвечать на вопросы и навыки.Плотные свитки с предложением в этом наборе тестовых документов объединяются с последним контуром экзамена. Записанные вопросы теста очень близки к точке знаний тестирования. Кандидаты должны не только отвечать на вопросы контроля домена, чтобы справиться с экзаменом.Этот набор тестовых документов также предоставляет автоответчику и параллельную параллельную бумагу, чтобы помочь кандидатам в реальном имитации тестового сайта, заранее написанного от руки и практиковать диссертацию.

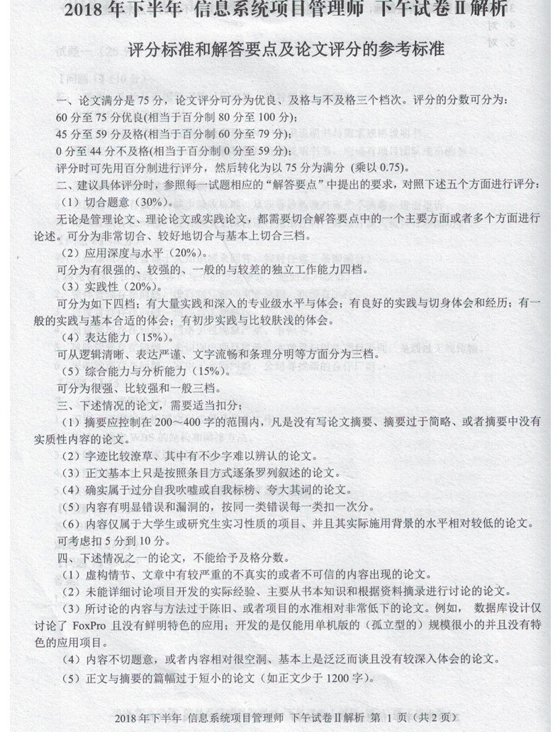
1.  реальный вопрос во второй половине 2018 года
2.  реальный вопрос ответ и анализ во второй половине 2018 года
3.  реальный вопрос в первой половине 2018 года
4.  Реальный вопрос Ответы и анализ в первой половине 2018 года
5.  реальный вопрос во второй половине 2017 года
6.  реальный вопрос ответ и анализ во второй половине 2017 года
7.  реальный вопрос в первой половине 2017 года
8.  Реальный вопрос Ответы и анализ в первой половине 2017 года
9.  реальный вопрос во второй половине 2016 года
10.  Реальный вопрос Ответы и анализ во второй половине 2016 года
11.  Секретные вопросы
12.  Секретные вопросы и анализ













Второй










