Oppo Super Fast Fasting One Plus Flash Зарядка Apple PD Xiaomi Vivo Двух -быстрая зарядка 18650 года.

Вес товара: ~0.7 кг. Указан усредненный вес, который может отличаться от фактического. Не включен в цену, оплачивается при получении.
Описание товара
- Информация о товаре
- Фотографии
| Цвет: | 18650 готовый продукт аккумулятора, Большая плата давления (плата), Shell+Booster Poard (плата), Letv EQ-24BCN Qualcomm QC3.0 Зарядное устройство |
Согласно потребностям покупателя, специальное принятиеZhirong SW6206 с высокой интеграцией IC DualПротокол представляет собой двусторонний банк быстрого зарядки. Оболочка может содержать 6 18650 кусочков или полимерный литийный аккумулятор того же размера. Он может в полной мере использовать холостое время 18650 и полимер в руке, а также алюминиевого сплава.

ЗаряжатьБанк электроэнергии прост в создании. Банк питания состоит из платы Shell + Progul (Boost Poard) + батареи. Вы можете самостоятельно сделать банк электроэнергии, который может обеспечить мощность и качество и улучшить свои собственные способности самостоятельно. У многих клиентов в руках есть батареи 18650, поэтому им нужно только купить доску Shell + Boost и вернуться назад и припаять в соответствии с введением.
В магазине говорится заранее: те, кто покупает бустерные пластины или оболочки + бустерные пластины в одиночестве, и те, кто не покупает батареи в этом магазине, не возвращаются или обмениваются услугами послепродажных моментов, и не будет никакой службы послепродажного обслуживания и технической поддержки.Если вы думаете, что это неразумно, пожалуйста, не покупайте его! !
Поскольку многие клиенты любят полимерные батареи, в нашем магазине выпустили две батарейные ячейки, 18650 и полимер для клиентов на выбор.

1: 18650 готовый продукт аккумулятора =Case + Booster Plate + 6 L G аккумулятор с высокой пропускной способностью (3,6 В/20000 мАч) + ASUS 0,9M 3A Type-C Кабель данных + плата за обработку = 178 Юань (Эта цена не содержит зарядной головкиПолем
2: Буст -тарелка(Пратовая плата)= 45 Юань
3: корпус + плата усиления (плата) = 65 юаней
4 : 6Аккумулятор LG18650 высокой емкости (3,6 В/20000 мАч)= 96 Юань (6 ценПолем
5 ::Letv EQ-24BCN Qualcomm QC3.0 зарядное устройство = 20 юань
Примечание:Пространство можно использовать после установки версии верхнего давления (Лонг: 115 мм Ширина: 68 мм высота: 18,5 мм) Убедитесь, что размер аккумулятора подходит перед покупкой !!


Метод установки относительно прост.Шаг 1: Сначала подключите батареи параллельно, как показано на рисунке ниже (Примечание: сварка батареи требует точечной сварочной машины, набор без Weld).

Шаг 2: Припаяйте положительный электрод батареи к плате платы B+, а затем припаяйте отрицательный электрод аккумулятора в плату B-платы B-, а затем зарядите и активируйте.

Шаг 3: После тестирования установите оболочку. Наш магазин предоставляет необходимые аксессуары.

Реальные визуализации после установки:


Дисплей корпуса: (оболочка доступна в сером и синем. Если не указано, он будет отправлен случайным образом)




Размер продукта (длина: 152 Ширина: 74 Толщина: 23) мм

Готовый продукт весит 398 граммов

45 Юань -бустерная пластина: (введение длинное, пожалуйста, терпеливо купите его после прочтения)
Примечание: эта доска является точным оригиналом. Это проверяется все перед выпуском. Это совершенно новое. Поскольку это аксессуар, это не гарантия. Если это бесполезно, не приходи ко мне. Сначала злодей - тогда джентльмен. Все, что вам нужно сказать, ясно.Новичок или те, у кого плохая практическая способность, пожалуйста, осторожно разместите заказ!!! Если вы сделаете фото, вы будете признаны признанными по этому контракту! Я считаю, что все покупатели - это люди с духом контракта!!
Примечание:Если вы можете подключиться только к 3,7 В 18650/полимерной тройной литиевой батареи, если вы подключитесь к аккумулятору с другими напряжениями, вы будете нести ответственность за последствия сжигания! !
преимущество1:Он поддерживает протокол быстрой зарядки Qualcomm QC2.0/3.0/4.0, протокол быстрой зарядки Mediatek, Apple PD Fast Charging, поддерживает протокол быстрой зарядки Huawei FCP/SCP на рынке зарядки Samsung AFC.Также можно сказать, что это полное соглашение(Примечание. Чтобы реализовать протокол быстрой зарядки, необходимо использовать исходные или поддерживающие кабели данных)
2: 100% дисплей мощности, напряжение в реальном времени и ток в реальном времени отображаются во время зарядки и разрядки, полных чувств моды!!!
3: поддержка зарядки и выпуска
4: Mirco USB и двойной порт Type-C
5: двойные USB и порты Type-C могут одновременно выводиться одновременно
6: Поддерживающая оболочка составляет 6 18650 батарей, которые можно использовать для холостого хода или разобранных литиевых батарей 18650 года.
недостаток: 1: Беспроводная зарядка не поддерживается
2: выход только 22 Вт, и он не может быть увеличен на 20 В для зарядки ноутбука
Коэффициент конверсии≥85%, с перегрузкой, перегрузкой, перегрузкой, защита короткого замыкания. При зарядке мобильных телефонов и других устройств подключайтесь к мобильным телефонам и другим устройствам. После нажатия переключателя он автоматически идентифицирует и соответствует выходному току, чтобы не повредить батарею мобильного телефона.


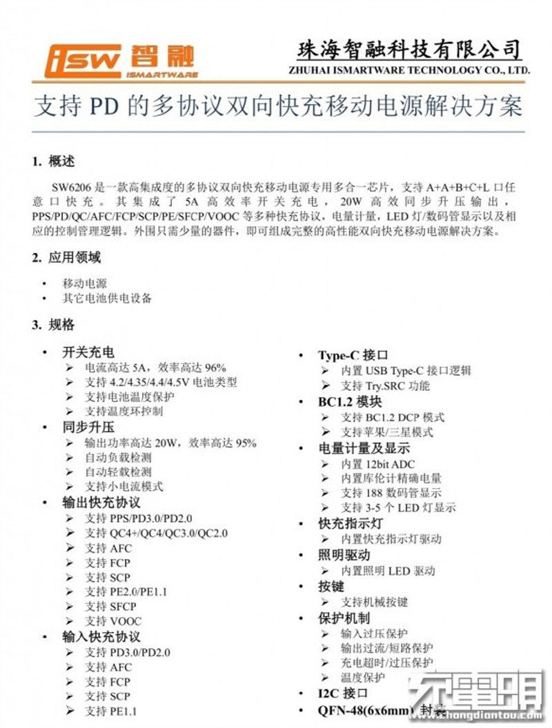
SW6206 Технические характеристики чипа силового чипа следующие:

Поддерживаемые протоколы быстрого зарядки следующие:

Протокол быстрой зарядки USB1 выглядит следующим образом:

Протокол быстрого зарядки USB2 выглядит следующим образом:

Протокол быстрой зарядки порта типа C выглядит следующим образом:

Двойной USB и Type-C Трехпортный вывод, тип-C и Mirco Dual Input

Размер платы платы, как показано на рисунке (длина: 64, ширина: 29, толщина: 13) мм

Вес круговой платы 12 грамм

Самая большая особенность этого совета заключается в том, что он поддерживает зарядку и увольнение в то время как (но зарядка и разрядка, в то время как разряжение поддерживает только обычные 5V3A)

Функция слишком мощная, поэтому вы можете ввести только выход и вход отдельно
Mirco USB и двойной порт Type-C
Измеренная входная мощность типа C составляет 9,2 В/2a

Измеренная входная мощность MircO-USB составляет 9,2 В/1.96A

Двойной USB и Трехпорт Type-C может одновременно выводить, и поддерживается слишком много протоколов, поэтому я выберу еще несколько репрезентативных мобильных телефонов для их представления.
Фактические результаты теста для тока быстрой зарядки Apple XS до 9 В/1,8а

Протестировано на Voci9Ток быстрой зарядки достигает 4,9 В/3,7а

Ток быстрой зарядки OnePlus 5 достигает 5 В/3,7а

Протестировано наHuawei Honor V20Быстрая зарядка ток достигает 9 В/1,7а

Зарядка тока мобильного телефона Huawei Mate20 Pro достигает 9 В/1.8a

Ток зарядки мобильного телефона VOOC X23 достигает 9 В/1.8A

Резюме: Эта бустерная пластина - продукт, которым я весьма доволен и была сертифицирована на Тайване.Я надеюсь, что все игроки могут дать ценные предложения, чтобы они могли улучшиться в будущем и запустить больше продуктов, которые удовлетворяют всем.Для получения дополнительных сюрпризов, пожалуйста, обратите больше внимания на этот магазин!!!
96 Юань 6 3350MAH Импортирован INA18650MJ1 Дисплей аккумулятора:

20 Yuan letv EQ-24BCN Qualcomm QC3.0 Дисплей зарядного устройства:
Letv EQ-24BCN Qualcomm QC3.0 Зарядное устройство, совершенно новый оригинал, каждый по независимому номеру, оптом !! Пожалуйста, не стесняйтесь покупать его! !Letv 24W QC3.0 Адаптер быстрого питания, быстрая зарядка, экономия энергии и время экономии времени Qualcomm быстрая зарядка технологии!Пересечение
Поддержать технологию быстрой зарядки Qualcomm QC3.0 (Если у мобильного телефона нет протокола Qualcomm QC3.0, это обычное зарядное устройство 5 В/3А) Он может поддерживать быструю зарядку 3,6-8 В/3А или 12 В/2А, различные спецификации зарядки, поддерживая веселую функцию зарядки вспышки, пять минут зарядки, 3,5 часа звонка!

Опять же: те, кто покупает только аксессуары, не имеют гарантии или технической поддержки, и прибыль скудна, поэтому все это понимают. Завершенная гарантия на продукт на один год.









